LEMON Manuals: Even more car manuals for everyone: 1960-2025
Home >> Ford >> 2019 >> Escape Titanium, AWD >> Repair and Diagnosis >> External Pages >> Different car >> Section 77 (Anti-Lock Brake System (Abs) And Stability Control) >> Description And Operation >> Anti-Lock Brake System (ABS) and Stability Control - System Operation and Component Description >> System Operation >> System Diagram(s)
April 5, 2026: LEMON Manuals is launched! Read the announcement.

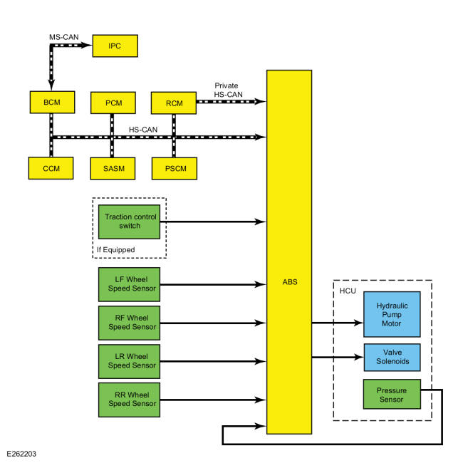
System Diagram(s)

WARNING: This page is about a different car, the 2017 Ford Escape. However, it is still accessible from the selected car via links, so may be relevant.

ABS System Diagram 

GFD182417Courtesy of FORD MOTOR COMPANY

SASM System Diagram 

GFD182418Courtesy of FORD MOTOR COMPANY