LEMON Manuals: Even more car manuals for everyone: 1960-2025
Home >> Ford >> 2019 >> Fiesta ST Line, Standard Trans >> Repair and Diagnosis >> External Pages >> Different car >> Section 162 (OEM Wiring Diagrams) >> Module Communications Network
April 5, 2026: LEMON Manuals is launched! Read the announcement.

Module Communications Network

WARNING: This page is about a different car, the 2019 Ford F-550 Super Duty, 2019 Ford F-450 Super Duty, 2019 Ford F-350 Super Duty, and 2019 Ford F-250 Super Duty. However, it is still accessible from the selected car via links, so may be relevant.
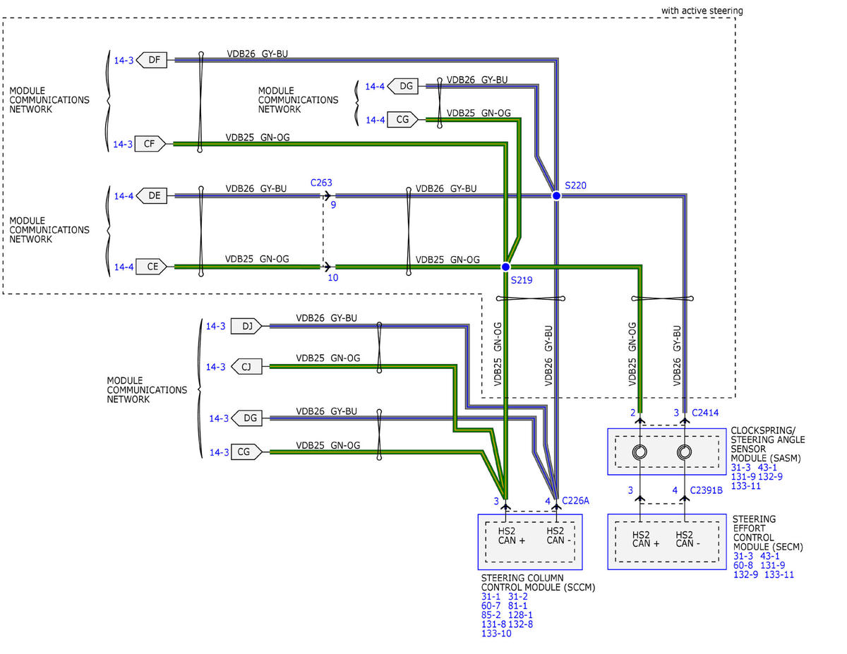
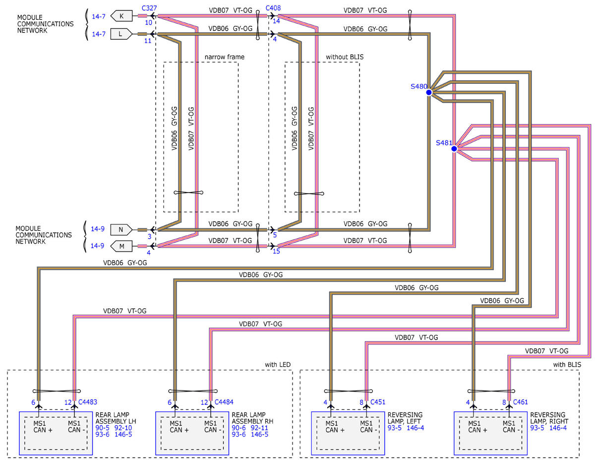
Fig 1: Module Communications Network Wiring Diagram (1 Of 12)
GFDWR57139Courtesy of FORD MOTOR COMPANY
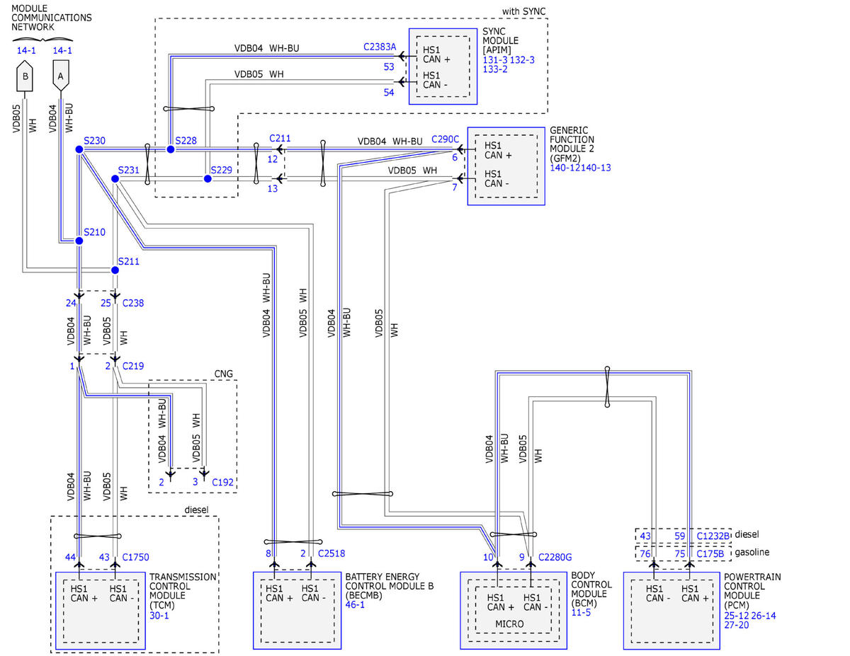
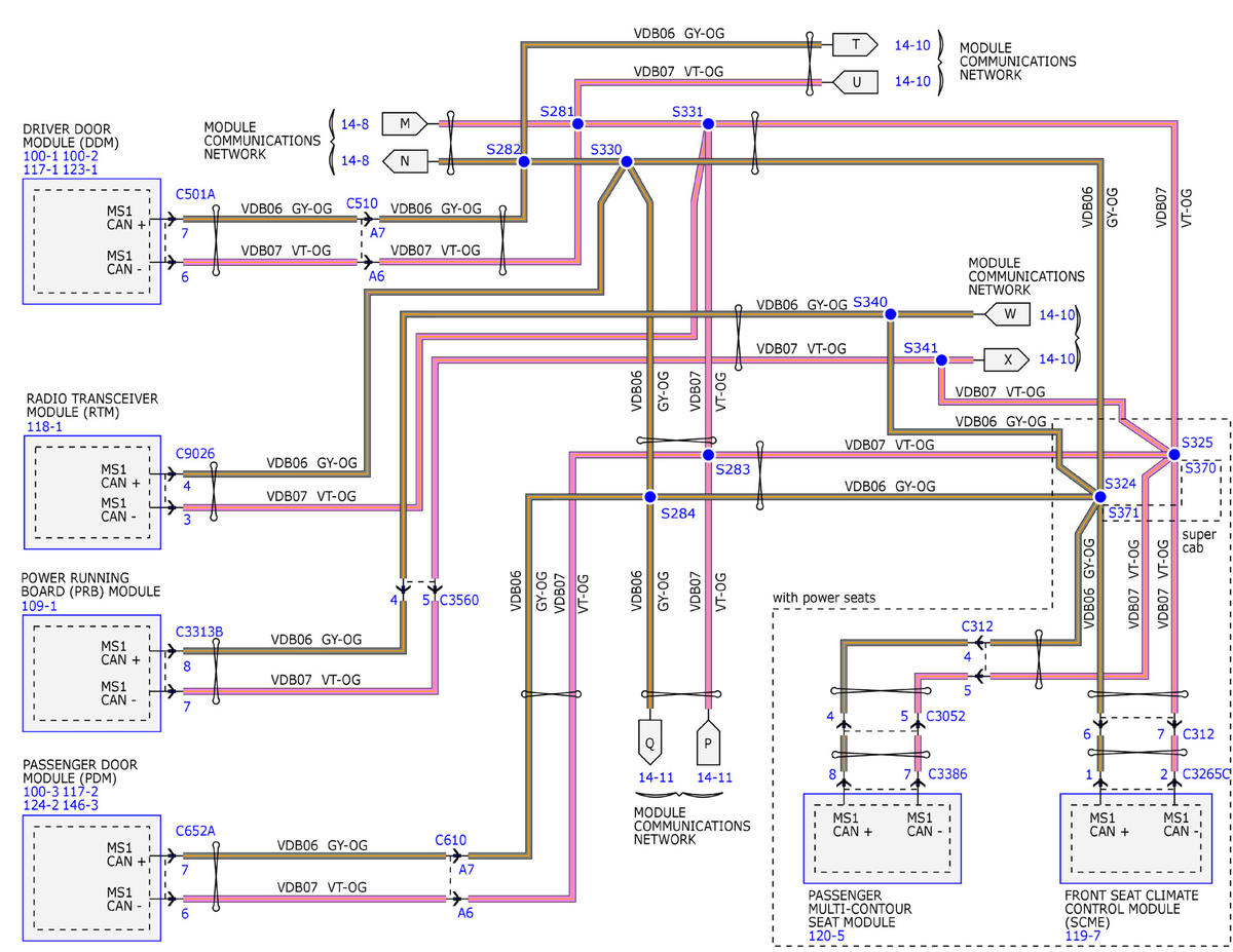
Fig 2: Module Communications Network Wiring Diagram (2 Of 12)
GFDWR57132Courtesy of FORD MOTOR COMPANY
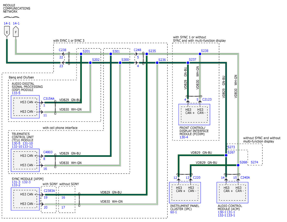
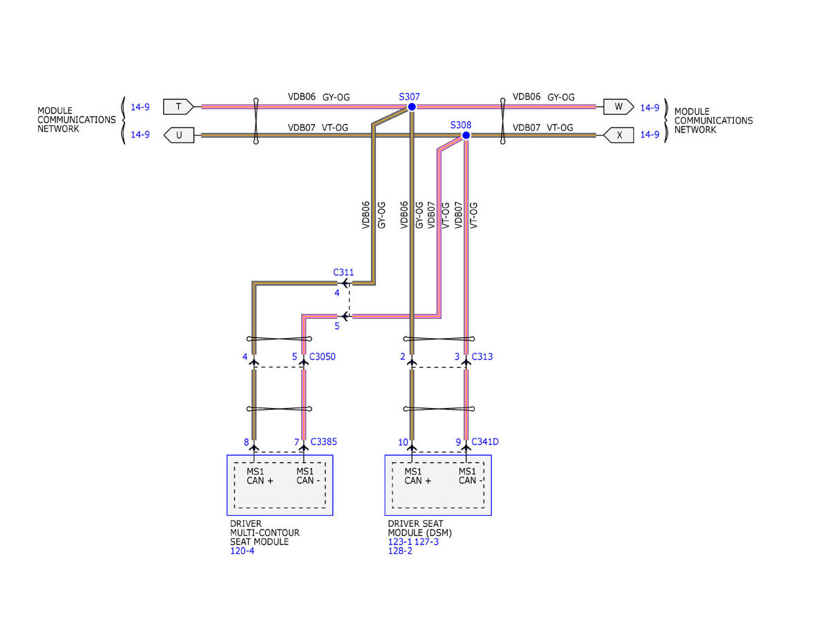
Fig 3: Module Communications Network Wiring Diagram (3 Of 12)
GFDWR57137Courtesy of FORD MOTOR COMPANY
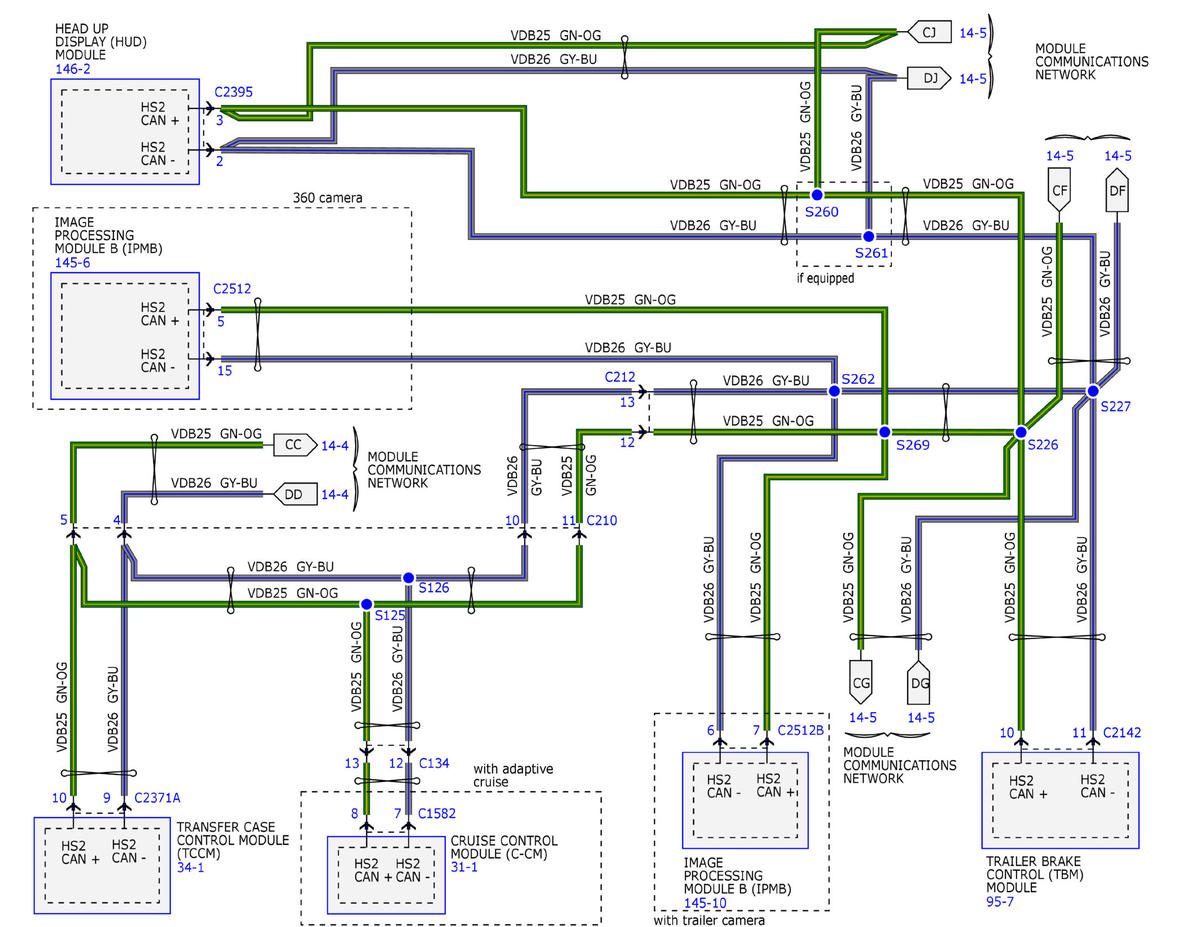
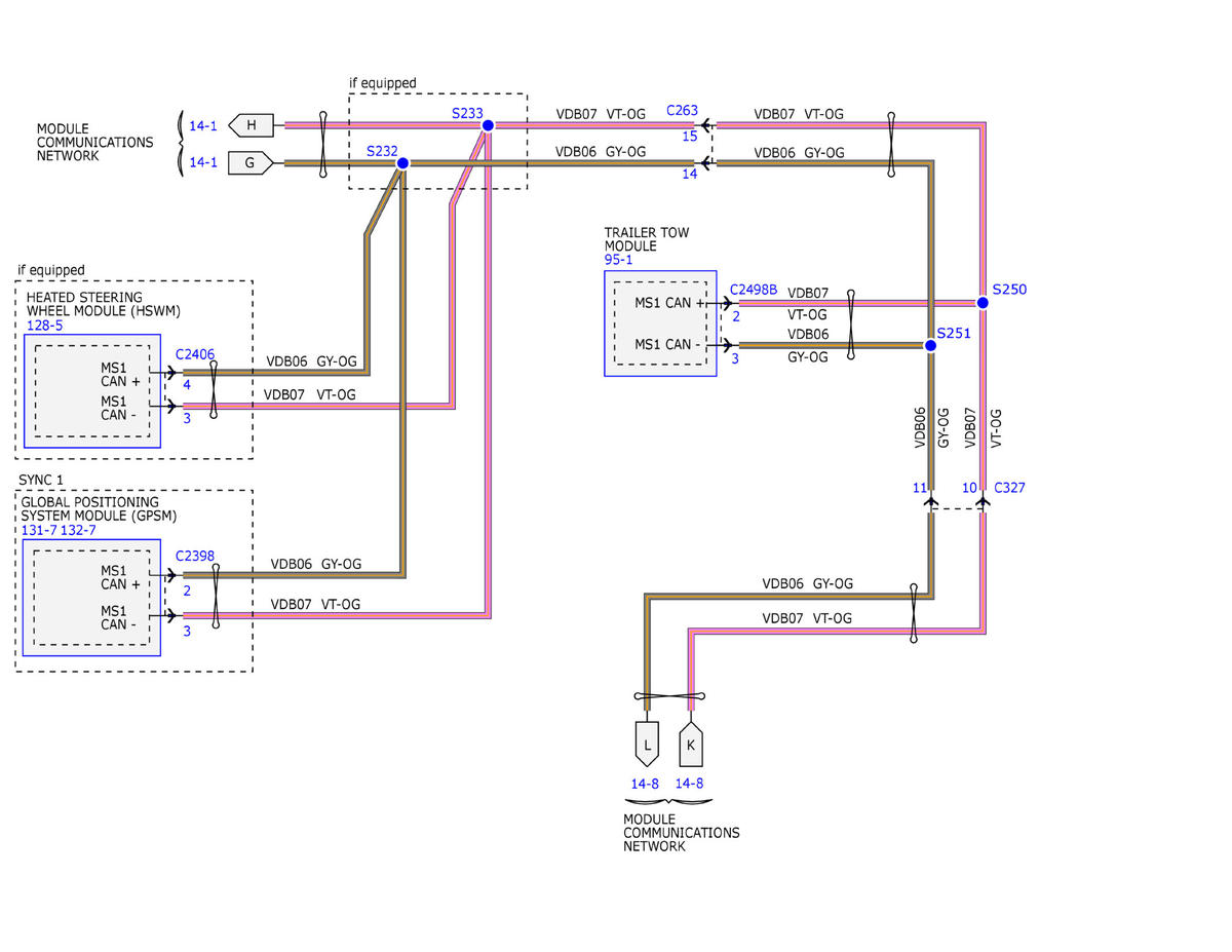
Fig 4: Module Communications Network Wiring Diagram (4 Of 12)
GFDWR57140Courtesy of FORD MOTOR COMPANY
Fig 5: Module Communications Network Wiring Diagram (5 Of 12)
GFDWR57142Courtesy of FORD MOTOR COMPANY
Fig 6: Module Communications Network Wiring Diagram (6 Of 12)
GFDWR57138Courtesy of FORD MOTOR COMPANY
Fig 7: Module Communications Network Wiring Diagram (7 Of 12)
GFDWR57136Courtesy of FORD MOTOR COMPANY
Fig 8: Module Communications Network Wiring Diagram (8 Of 12)
GFDWR57134Courtesy of FORD MOTOR COMPANY
Fig 9: Module Communications Network Wiring Diagram (9 Of 12)
GFDWR57133Courtesy of FORD MOTOR COMPANY
Fig 10: Module Communications Network Wiring Diagram (10 Of 12)
GFDWR57143Courtesy of FORD MOTOR COMPANY
Fig 11: Module Communications Network Wiring Diagram (11 Of 12)
GFDWR57141Courtesy of FORD MOTOR COMPANY
Fig 12: Module Communications Network Wiring Diagram (12 Of 12)
GFDWR57135Courtesy of FORD MOTOR COMPANY