LEMON Manuals: Even more car manuals for everyone: 1960-2025
Home >> Ford >> 2019 >> Fusion Titanium, AWD >> Repair and Diagnosis >> External Pages >> Different car >> Section 425 (Anti-Lock Brake System (Abs) And Stability Control) >> Description And Operation >> Anti-Lock Brake System (ABS) and Stability Control - System Operation and Component Description >> System Operation >> System Diagrams >> ABS and Stability Control System Diagram
April 5, 2026: LEMON Manuals is launched! Read the announcement.

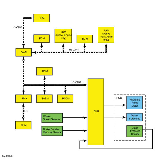
ABS and Stability Control System Diagram

WARNING: This page is about a different car, the 2020 Ford Transit Connect. However, it is still accessible from the selected car via links, so may be relevant.
GFD452867Courtesy of FORD MOTOR COMPANY