LEMON Manuals: Even more car manuals for everyone: 1960-2025
Home >> Ford >> 2020 >> Expedition Platinum, RWD >> Repair and Diagnosis (Single Page) >> Accessories & Equipment >> Communication Devices >> Module Communications Network (Description & Operation) >> Description And Operation >> Communications Network - System Operation and Component Description >> System Diagram
April 5, 2026: LEMON Manuals is launched! Read the announcement.

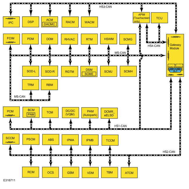
System Diagram

NOTE: For vehicles equipped with pre-collision assist, the CCM does not communicate directly on the HS-CAN2. The CCM communicates with the IPMA on a private CAN, and the IPMA communicates on the HS-CAN2. For description and diagnostic information, refer to CRUISE CONTROL - VEHICLES WITH: ADAPTIVE CRUISE CONTROL
GFD507912Courtesy of FORD MOTOR COMPANY