LEMON Manuals: Even more car manuals for everyone: 1960-2025
Home >> Ford >> 2020 >> Explorer Limited, RWD >> Repair and Diagnosis >> External Pages >> Different variant/trim >> Section 2 (Four-Wheel Drive Systems) >> Description And Operation >> Four-Wheel Drive Systems - Vehicles Built Up To: 11-August-2020 - System Operation and Component Description >> System Diagram
April 5, 2026: LEMON Manuals is launched! Read the announcement.

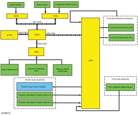
System Diagram

WARNING: This page is about a different variant/trim than selected.
GFD515214Courtesy of FORD MOTOR COMPANY