LEMON Manuals: Even more car manuals for everyone: 1960-2025
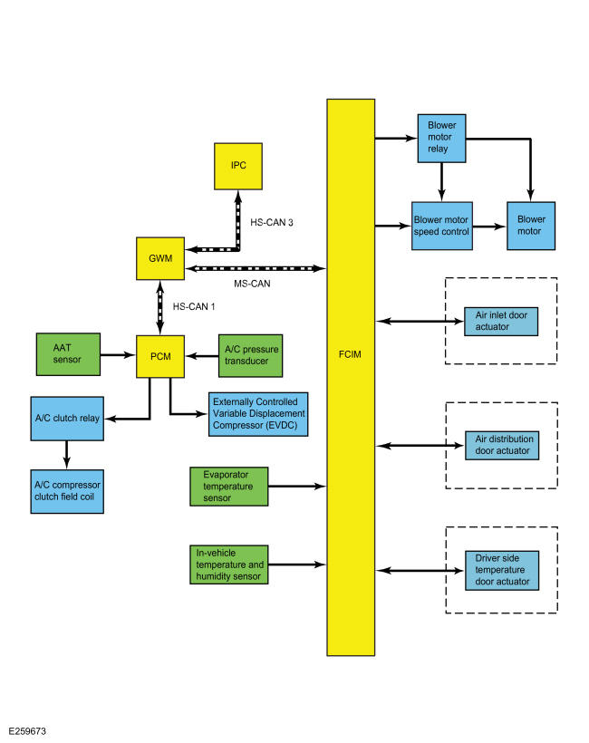
Home >> Ford >> 2020 >> Mustang GT, Standard Trans >> Repair and Diagnosis (Single Page) >> Heating, Ventilation & A/C (HVAC) >> HVAC Control Systems >> Climate Control System - General Information (1 Of 2) >> Description And Operation >> Climate Control System - Vehicles With: Electronic Manual Temperature Control (EMTC) - System Operation and Component Description >> System Diagram
April 5, 2026: LEMON Manuals is launched! Read the announcement.

System Diagram

GFD522933Courtesy of FORD MOTOR COMPANY