LEMON Manuals: Even more car manuals for everyone: 1960-2025
Home >> Ford >> 2021 >> Bronco Base, 2D Utility, 2.3L Eng VIN H, Part Time T/Case Control, Automatic Trans >> Repair and Diagnosis (Single Page) >> Accessories & Equipment >> Anti-Theft Systems >> Handles, Locks, Latches And Entry Systems >> Description And Operation >> Handles, Locks, Latches and Entry Systems - System Operation and Component Description >> System Diagram
April 5, 2026: LEMON Manuals is launched! Read the announcement.

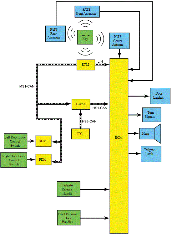
System Diagram

G00605995Courtesy of FORD MOTOR COMPANY