LEMON Manuals: Even more car manuals for everyone: 1960-2025
Home >> Ford >> 2021 >> Bronco Base, 2D Utility, 2.3L Eng VIN H, Part Time T/Case Control, Automatic Trans >> Repair and Diagnosis (Single Page) >> Accessories & Equipment >> Drivers Assistance Systems - ADAS >> Lane Keeping System >> Description And Operation >> Lane Keeping System - System Operation and Component Description >> Lane Keeping Alert and Lane Keeping Aid
April 5, 2026: LEMON Manuals is launched! Read the announcement.

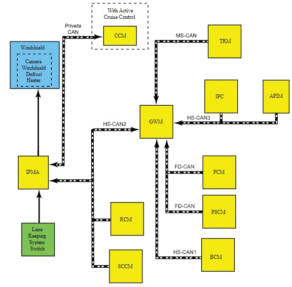
Lane Keeping Alert and Lane Keeping Aid

G00605993Courtesy of FORD MOTOR COMPANY