LEMON Manuals: Even more car manuals for everyone: 1960-2025
Home >> Ford >> 2021 >> Edge ST-Line, FWD >> Repair and Diagnosis >> External Pages >> Different car >> Section 14 (Engine Controls - Description & Operation (Diesel)) >> Fuel System >> Low Pressure Fuel System - Transit >> Low Pressure Fuel System (Transit)
April 5, 2026: LEMON Manuals is launched! Read the announcement.

Low Pressure Fuel System (Transit)

WARNING: This page does not describe the selected car, but rather 9 other vehicles, including the 2018 Ford Transit-350 HD, 2018 Ford Transit-350, 2018 Ford Transit-250, 2018 Ford Transit-150, and 2018 Ford F-550 Super Duty. However, it is still accessible from the selected car via links, so may be relevant.
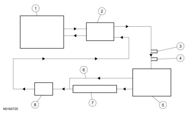
Fig 1: Low Pressure Fuel System (Transit) Circuit Diagram
G10769113Courtesy of FORD MOTOR CO.
Item Number Description
1 - Fuel Tank
2 - Fuel Conditioning Module
3 - Fuel Delivery Pressure Switch
4 - Fuel Rail Temperature (FRT) Sensor
5 - High Pressure Pump
6 - High Pressure Pump Bypass
7 - Fuel Rail
8 - Fuel Cooler