LEMON Manuals: Even more car manuals for everyone: 1960-2025
Home >> Ford >> 2021 >> Edge ST-Line, FWD >> Repair and Diagnosis >> External Pages >> Different car >> Section 302 (OEM Wiring Diagrams) >> Module Communications Network
April 5, 2026: LEMON Manuals is launched! Read the announcement.

Module Communications Network

WARNING: This page is about a different car, the 2020 Ford F-150. However, it is still accessible from the selected car via links, so may be relevant.
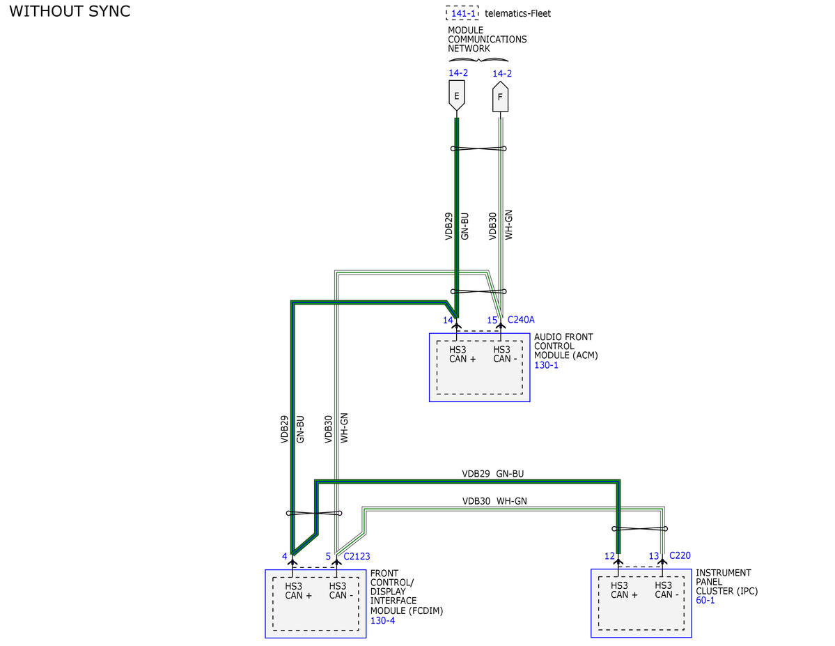
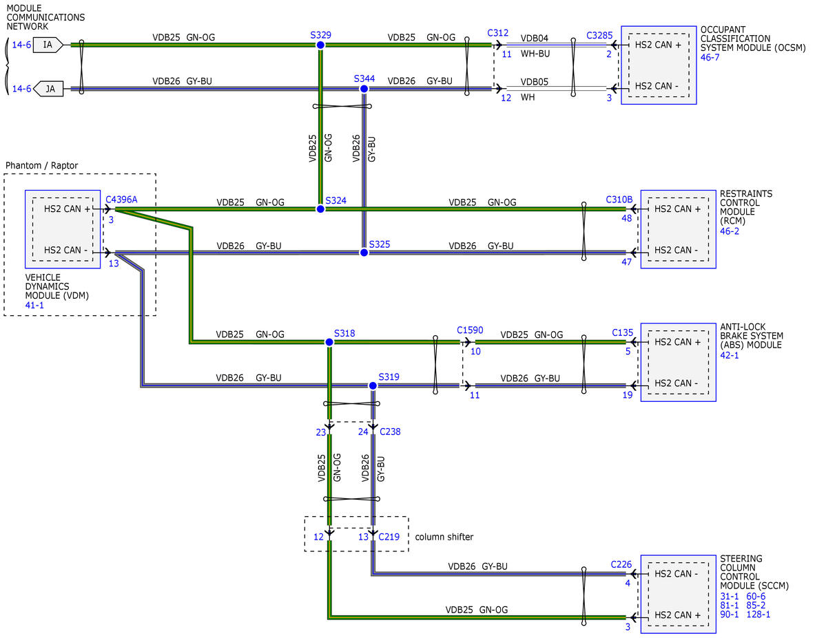
Fig 1: Module Communications Network Wiring Diagram (1 Of
GFDWR83403Courtesy of FORD MOTOR COMPANY
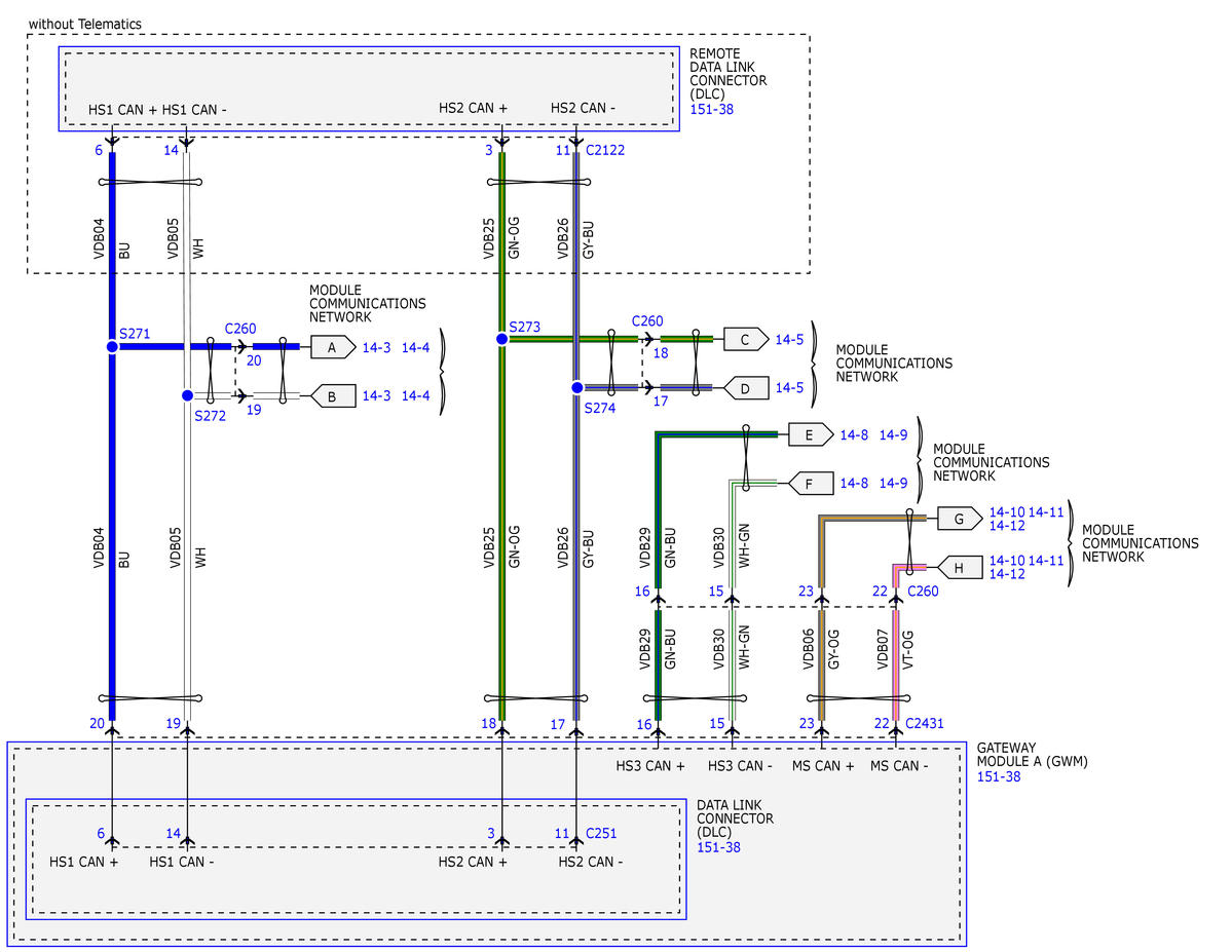
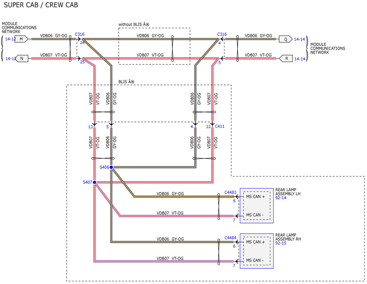
Fig 2: Module Communications Network Wiring Diagram (2 Of
GFDWR83404Courtesy of FORD MOTOR COMPANY
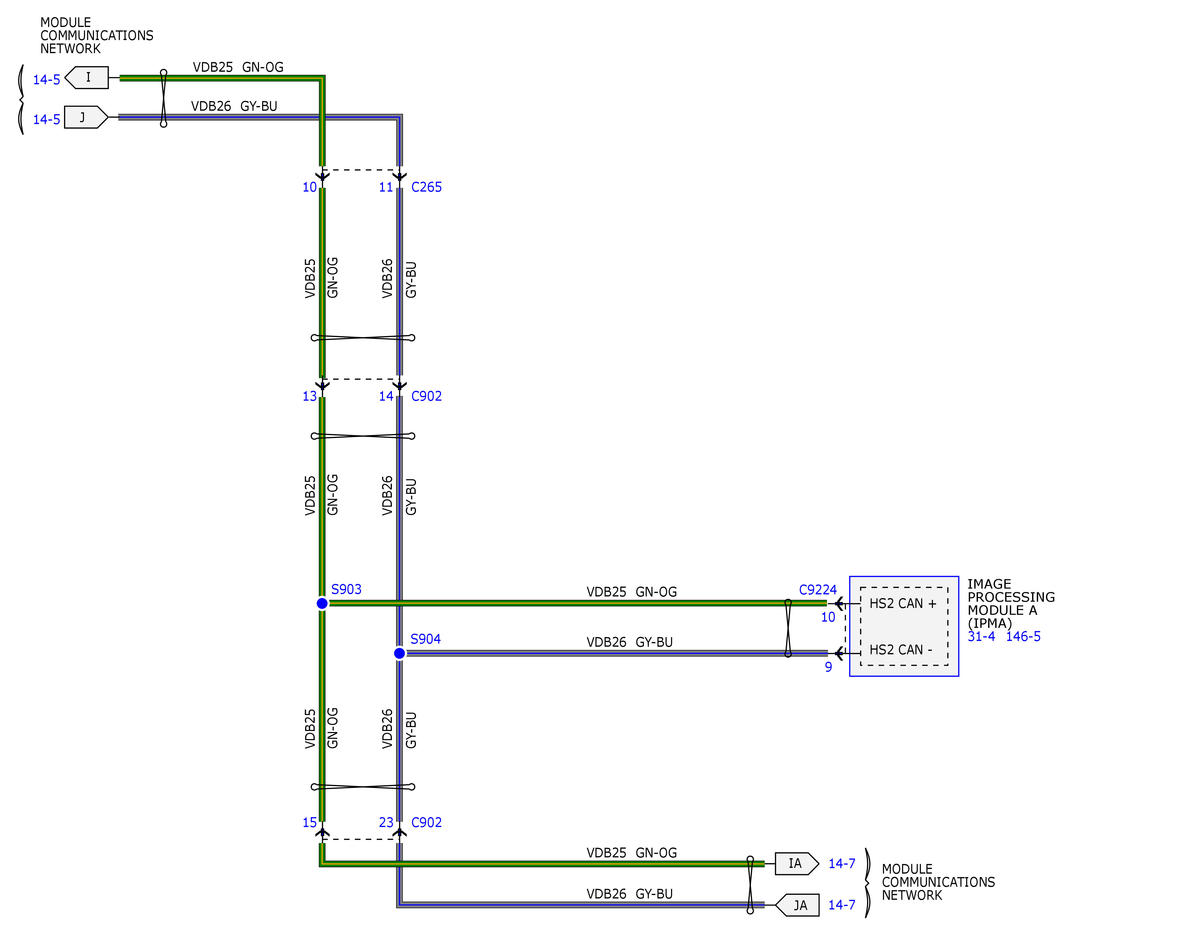
Fig 3: Module Communications Network Wiring Diagram (3 Of
GFDWR83405Courtesy of FORD MOTOR COMPANY
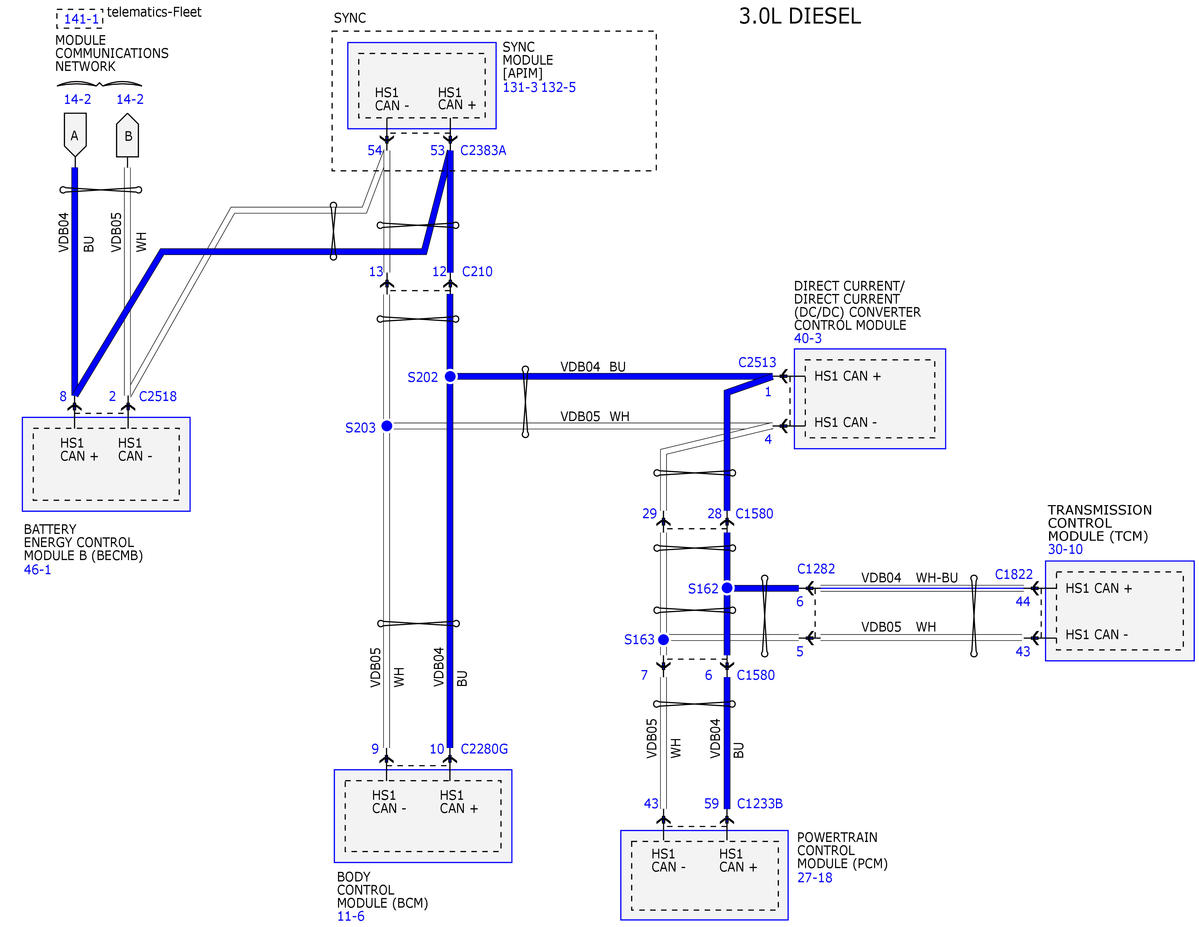
Fig 4: Module Communications Network Wiring Diagram (4 Of
GFDWR83406Courtesy of FORD MOTOR COMPANY
Fig 5: Module Communications Network Wiring Diagram (5 Of
GFDWR83407Courtesy of FORD MOTOR COMPANY
Fig 6: Module Communications Network Wiring Diagram (6 Of
GFDWR83408Courtesy of FORD MOTOR COMPANY
Fig 7: Module Communications Network Wiring Diagram (7 Of
GFDWR83409Courtesy of FORD MOTOR COMPANY
Fig 8: Module Communications Network Wiring Diagram (8 Of
GFDWR83410Courtesy of FORD MOTOR COMPANY
Fig 9: Module Communications Network Wiring Diagram (9 Of
GFDWR83411Courtesy of FORD MOTOR COMPANY
Fig 10: Module Communications Network Wiring Diagram (10 Of
GFDWR83412Courtesy of FORD MOTOR COMPANY
Fig 11: Module Communications Network Wiring Diagram (11 Of
GFDWR83413Courtesy of FORD MOTOR COMPANY
Fig 12: Module Communications Network Wiring Diagram (12 Of 17)
GFDWR83414Courtesy of FORD MOTOR COMPANY
Fig 13: Module Communications Network Wiring Diagram (13 Of 17)
GFDWR83415Courtesy of FORD MOTOR COMPANY
Fig 14: Module Communications Network Wiring Diagram (14 Of 17)
GFDWR83416Courtesy of FORD MOTOR COMPANY
Fig 15: Module Communications Network Wiring Diagram (15 Of 17)
GFDWR83417Courtesy of FORD MOTOR COMPANY
Fig 16: Module Communications Network Wiring Diagram (16 Of 17)
GFDWR83418Courtesy of FORD MOTOR COMPANY
Fig 17: Module Communications Network Wiring Diagram (17 Of 17)
GFDWR83419Courtesy of FORD MOTOR COMPANY