LEMON Manuals: Even more car manuals for everyone: 1960-2025
Home >> Ford >> 2021 >> Expedition SSV, 4WD >> Repair and Diagnosis >> External Pages >> Different car >> Section 718 (Module Communications Network (1 Of 2)) >> Description And Operation >> Communications Network - System Operation And Component Description >> Module Network Chart
April 5, 2026: LEMON Manuals is launched! Read the announcement.

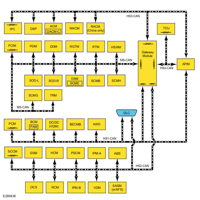
Module Network Chart

WARNING: This page is about a different car, the 2020 Lincoln Nautilus. However, it is still accessible from the selected car via links, so may be relevant.
NOTE: For vehicles equipped with pre-collision assist, the CCM does not communicate directly on the HS-CAN2. The CCM communicates with the IPMA on a private CAN, and the IPMA communicates on the HS-CAN2. For description and diagnostic information, refer to Cruise Control - System Operation And Component Description .
GFD540192Courtesy of FORD MOTOR COMPANY

Module Network Chart 

Module Name Network Type Terminating Module
APIM HS-CAN1 No
HS-CAN3 No
HS-CAN4 No
ABS module HS-CAN2 No
ACM HS-CAN3 No
DSP (if equipped) HS-CAN3 No
AWD module (if equipped) HS-CAN1 No
BECMB HS-CAN1 No
BCM HS-CAN1 No
DACMC (integrated with ACM) HS-CAN3 No
DC/ DC converter control module (VQM) (if equipped) HS-CAN1 No
DDM MS-CAN No
DSM MS-CAN No
FCIM MS-CAN Yes
GWM HS-CAN1 Yes
HS-CAN2 Yes
HS-CAN3 Yes
HS-CAN4 Yes
MS-CAN Yes
GSM HS-CAN2 No
HCM (if equipped) HS-CAN2 No
HSWM (if equipped) MS-CAN No
IPC HS-CAN3 Yes
IPMA (if equipped) HS-CAN2 No
IPMB (if equipped) HS-CAN2 No
OCS module HS-CAN2 No
PAM (if equipped) (integrated with BCM) HS-CAN1 No
PSCM HS-CAN2 No
PCM HS-CAN1 Yes
PDM MS-CAN No
RTM MS-CAN No
RACM (China only) HS-CAN3 No
RGTM MS-CAN No
RCM HS-CAN2 No
SODL (if equipped) MS-CAN No
SODR (if equipped) MS-CAN No
SCME (if equipped) (integrated with DSM) MS-CAN No
SCMG (if equipped) MS-CAN No
Front Passenger Seat Control Module (SCMB) (if equipped) MS-CAN No
SCMH (if equipped) MS-CAN No
SASM (if equipped with adaptive steering) HS-CAN2 No
SCCM HS-CAN2 Yes
TCU (if equipped) HS-CAN4 No
TRM (if equipped) MS-CAN No
VDM (if equipped) HS-CAN2 No
WACM (if equipped) HS-CAN3 No