LEMON Manuals: Even more car manuals for everyone: 1960-2025
Home >> Ford >> 2021 >> GT >> Repair and Diagnosis >> Heating, Ventilation & A/C (HVAC) >> HVAC Control Systems >> Climate Control System - General Information >> Description And Operation >> Climate Control System - System Operation and Component Description >> System Diagram
April 5, 2026: LEMON Manuals is launched! Read the announcement.

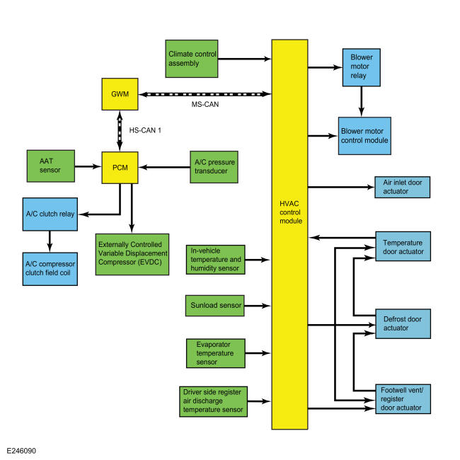
System Diagram

GFD345524Courtesy of FORD MOTOR COMPANY