LEMON Manuals: Even more car manuals for everyone: 1960-2025
Home >> Ford >> 2021 >> Mustang Mach 1 Premium, Standard Trans >> Repair and Diagnosis >> Body & Frame >> Windows >> Glass, Frames And Mechanisms >> Description And Operation >> Glass, Frames and Mechanisms - System Operation and Component Description >> System Operation >> System Diagram - Power Windows (With Memory Driver Seat)
April 5, 2026: LEMON Manuals is launched! Read the announcement.

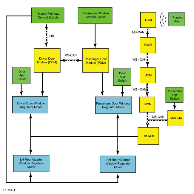
System Diagram - Power Windows (With Memory Driver Seat)

GFD605306Courtesy of FORD MOTOR COMPANY