LEMON Manuals: Even more car manuals for everyone: 1960-2025
Home >> Ford >> 2021 >> Mustang Mach 1, Automatic Trans >> Repair and Diagnosis >> External Pages >> Different car >> Section 338 (Anti-Lock Brake System (Abs) And Stability Control) >> Description And Operation >> Anti-Lock Brake System (ABS) and Stability Control - System Operation and Component Description >> System Diagram
April 5, 2026: LEMON Manuals is launched! Read the announcement.

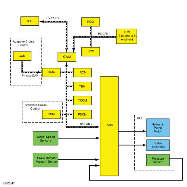
System Diagram

WARNING: This page is about a different car, the 2020 Ford F-150. However, it is still accessible from the selected car via links, so may be relevant.
GFD458561Courtesy of FORD MOTOR COMPANY