LEMON Manuals: Even more car manuals for everyone: 1960-2025
Home >> Ford >> 2021 >> Mustang Mach 1, Standard Trans >> Repair and Diagnosis >> External Pages >> Different car >> Section 748 (Anti-Lock Brake System (Abs) And Stability Control) >> Description And Operation >> Anti-Lock Brake System (ABS) and Stability Control - System Operation and Component Description >> System Operation >> System Diagrams
April 5, 2026: LEMON Manuals is launched! Read the announcement.

System Diagrams

WARNING: This page is about a different car, the 2021 Ford Escape. However, it is still accessible from the selected car via links, so may be relevant.

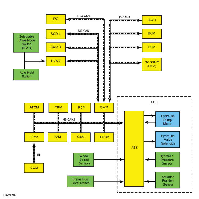
ABS With EBB 

GFD586266Courtesy of FORD MOTOR COMPANY

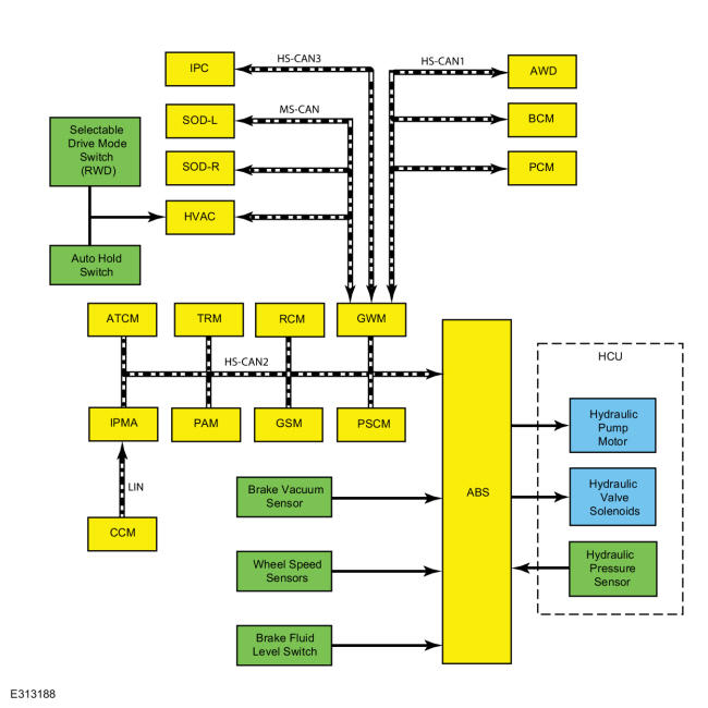
ABS With Vacuum Brake Booster 

GFD586267Courtesy of FORD MOTOR COMPANY