LEMON Manuals: Even more car manuals for everyone: 1960-2025
Home >> Ford >> 2021 >> Mustang Mach-E Select, AWD >> Repair and Diagnosis >> External Pages >> Different car >> Section 160 (Anti-Lock Brake System (Abs) And Stability Control) >> Description And Operation >> Anti-Lock Brake System (ABS) and Stability Control - System Operation and Component Description >> System Diagrams
April 5, 2026: LEMON Manuals is launched! Read the announcement.

System Diagrams

WARNING: This page is about a different car, the 2019 Ford F-550 Super Duty, 2019 Ford F-450 Super Duty, 2019 Ford F-350 Super Duty, and 2019 Ford F-250 Super Duty. However, it is still accessible from the selected car via links, so may be relevant.

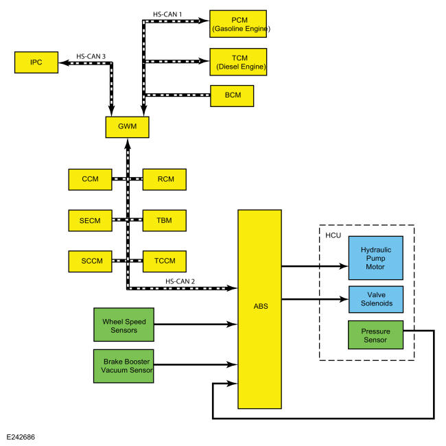
System Diagram - Anti-Lock Brake System (ABS) and Stability Control 

GFD405365Courtesy of FORD MOTOR COMPANY

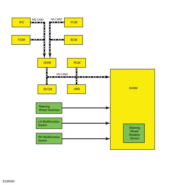
System Diagram - Steering Angle Sensor Module (SASM) 

GFD405366Courtesy of FORD MOTOR COMPANY