LEMON Manuals: Even more car manuals for everyone: 1960-2025
Home >> Ford >> 2022 >> E-Transit 2D Cab Chassis >> Repair and Diagnosis (Single Page) >> Engine Mechanical >> Cooling System (Mechanical) >> Rear Electric Drive Assembly (Specifications, Description And Operation) >> Description And Operation >> Rear Electric Drive Assembly - System Operation and Component Description >> System Diagram
April 5, 2026: LEMON Manuals is launched! Read the announcement.

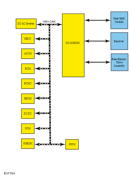
System Diagram

G00607803Courtesy of FORD MOTOR COMPANY