LEMON Manuals: Even more car manuals for everyone: 1960-2025
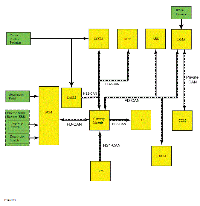
Home >> Ford >> 2022 >> Mustang Mach-E Select, RWD >> Repair and Diagnosis >> Accessories & Equipment >> Cruise Control Systems >> Description And Operation >> Cruise Control - Vehicles With: Active Drive Assist/Intelligent Adaptive Cruise Control - System Operation and Component Description >> System Operation >> System Diagram
April 5, 2026: LEMON Manuals is launched! Read the announcement.

System Diagram

G00607780Courtesy of FORD MOTOR COMPANY