LEMON Manuals: Even more car manuals for everyone: 1960-2025
Home >> Ford >> 2023 >> Escape Plug-In Hybrid >> Repair and Diagnosis >> External Pages >> Different car >> Section 896 (Anti-Lock Brake System (Abs) And Stability Control) >> Description And Operation >> Anti-Lock Brake System (ABS) and Stability Control - System Operation and Component Description >> System Operation >> System Diagrams
April 5, 2026: LEMON Manuals is launched! Read the announcement.

System Diagrams

WARNING: This page is about a different car, the 2022 Ford Escape. However, it is still accessible from the selected car via links, so may be relevant.

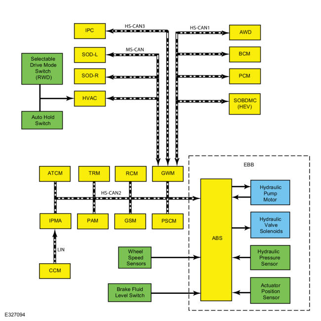
ABS With EBB 

GFD648725Courtesy of FORD MOTOR COMPANY

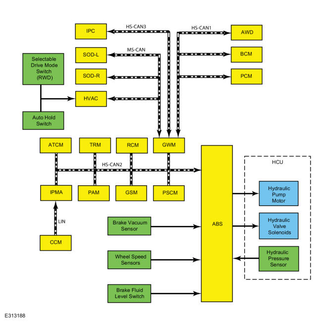
ABS With Vacuum Brake Booster 

GFD648726Courtesy of FORD MOTOR COMPANY