LEMON Manuals: Even more car manuals for everyone: 1960-2025
Home >> Ford >> 2023 >> Escape ST-Line Select >> Repair and Diagnosis (Single Page) >> External Pages >> Different car >> Section 1147 (Rear Climate Control) >> Description And Operation >> Rear Climate Control - System Operation And Component Description >> System Diagram
April 5, 2026: LEMON Manuals is launched! Read the announcement.

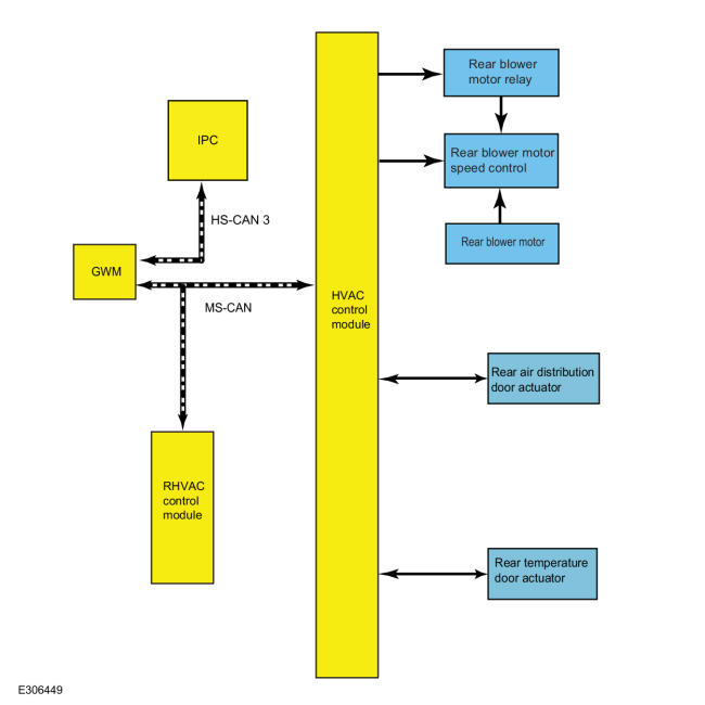
System Diagram

WARNING: This page is about a different car, the 2022 Ford Police Interceptor Utility and 2022 Ford Explorer. However, it is still accessible from the selected car via links, so may be relevant.
GFD661018Courtesy of FORD MOTOR COMPANY