LEMON Manuals: Even more car manuals for everyone: 1960-2025
Home >> Ford >> 2023 >> Escape ST-Line Select >> Repair and Diagnosis >> External Pages >> Different car >> Section 1181 (OEM Wiring Diagrams) >> Module Communications Network
April 5, 2026: LEMON Manuals is launched! Read the announcement.

Module Communications Network

WARNING: This page is about a different car, the 2022 Ford Ranger. However, it is still accessible from the selected car via links, so may be relevant.
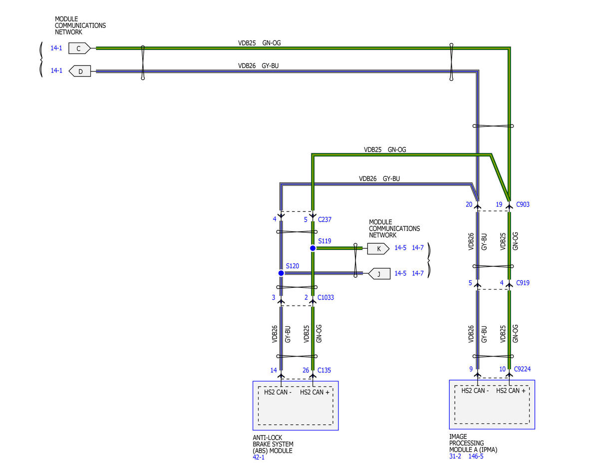
Fig 1: Module Communications Network Wiring Diagram (1 Of 11)
GFDWR173599Courtesy of FORD MOTOR COMPANY
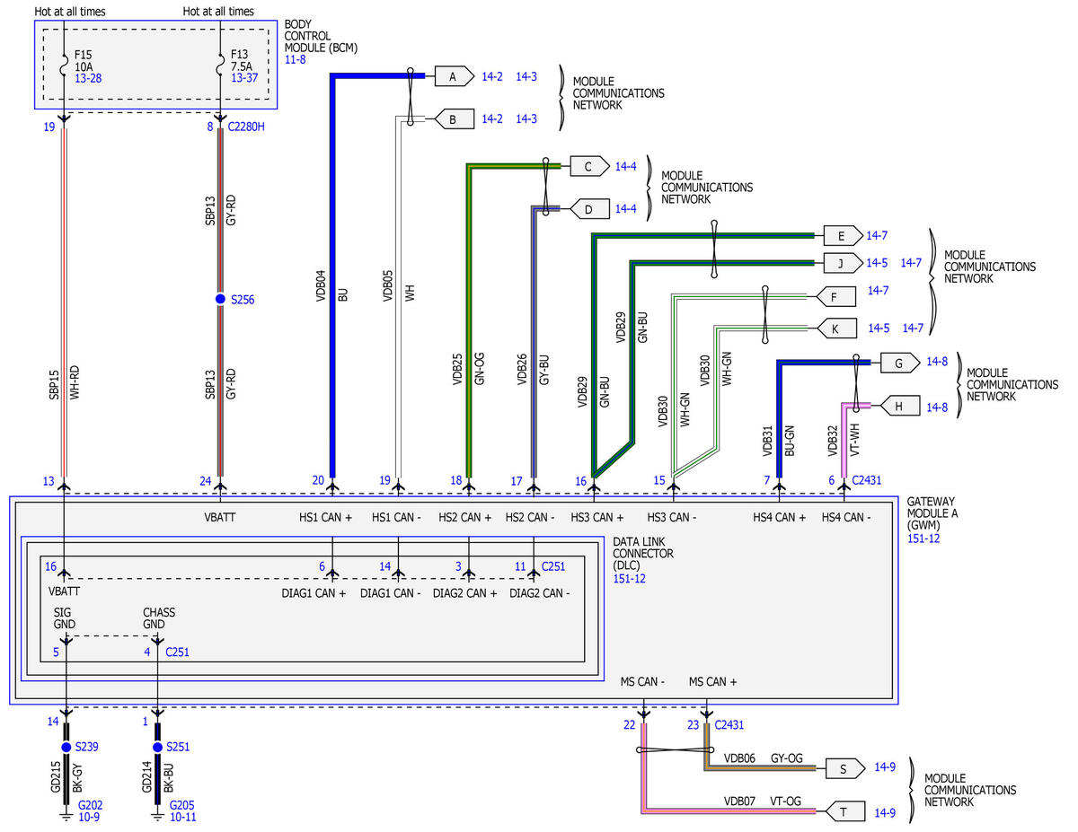
Fig 2: Module Communications Network Wiring Diagram (2 Of 11)
GFDWR173600Courtesy of FORD MOTOR COMPANY
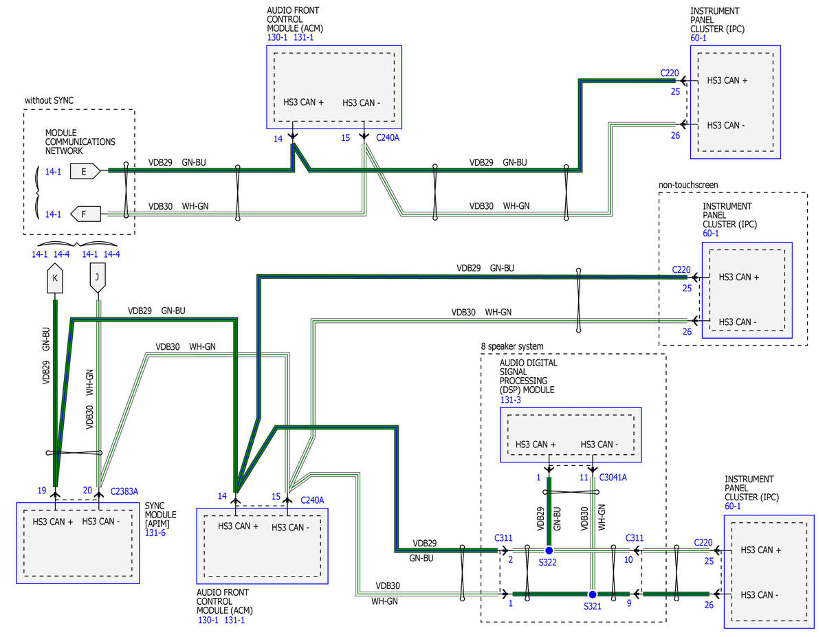
Fig 3: Module Communications Network Wiring Diagram (3 Of 11)
GFDWR173601Courtesy of FORD MOTOR COMPANY
Fig 4: Module Communications Network Wiring Diagram (4 Of 11)
GFDWR173602Courtesy of FORD MOTOR COMPANY
Fig 5: Module Communications Network Wiring Diagram (5 Of 11)
GFDWR173603Courtesy of FORD MOTOR COMPANY
Fig 6: Module Communications Network Wiring Diagram (6 Of 11)
GFDWR173604Courtesy of FORD MOTOR COMPANY
Fig 7: Module Communications Network Wiring Diagram (7 Of 11)
GFDWR173605Courtesy of FORD MOTOR COMPANY
Fig 8: Module Communications Network Wiring Diagram (8 Of 11)
GFDWR173606Courtesy of FORD MOTOR COMPANY
Fig 9: Module Communications Network Wiring Diagram (9 Of 11)
GFDWR173607Courtesy of FORD MOTOR COMPANY
Fig 10: Module Communications Network Wiring Diagram (10 Of 11)
GFDWR173608Courtesy of FORD MOTOR COMPANY
Fig 11: Module Communications Network Wiring Diagram (11 Of 11)
GFDWR173609Courtesy of FORD MOTOR COMPANY