LEMON Manuals: Even more car manuals for everyone: 1960-2025
Home >> Ford >> 2023 >> Escape ST-Line Select >> Repair and Diagnosis >> External Pages >> Different car >> Section 1280 (OEM Wiring Diagrams) >> Module Communications Network
April 5, 2026: LEMON Manuals is launched! Read the announcement.

Module Communications Network

WARNING: This page is about a different car, the 2022 Ford Bronco Sport. However, it is still accessible from the selected car via links, so may be relevant.
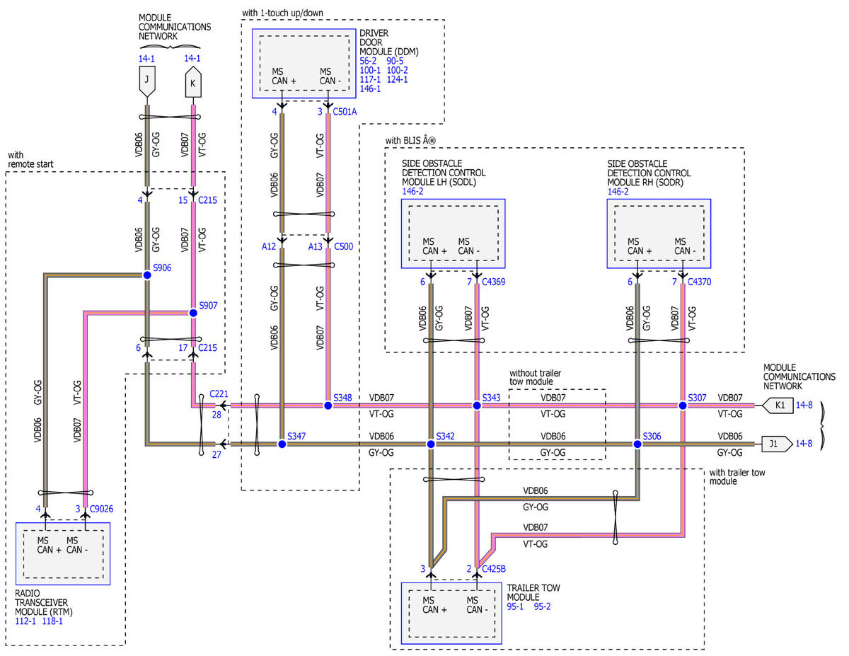
Fig 1: Module Communications Network Wiring Diagram (1 Of 9)
GFDWR175216Courtesy of FORD MOTOR COMPANY
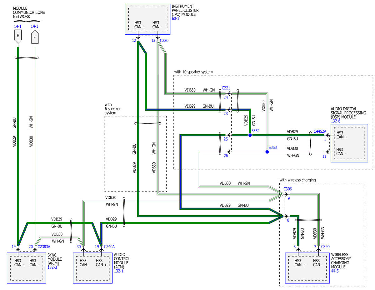
Fig 2: Module Communications Network Wiring Diagram (2 Of 9)
GFDWR175217Courtesy of FORD MOTOR COMPANY
Fig 3: Module Communications Network Wiring Diagram (3 Of 9)
GFDWR175218Courtesy of FORD MOTOR COMPANY
Fig 4: Module Communications Network Wiring Diagram (4 Of 9)
GFDWR175219Courtesy of FORD MOTOR COMPANY
Fig 5: Module Communications Network Wiring Diagram (5 Of 9)
GFDWR175220Courtesy of FORD MOTOR COMPANY
Fig 6: Module Communications Network Wiring Diagram (6 Of 9)
GFDWR175221Courtesy of FORD MOTOR COMPANY
Fig 7: Module Communications Network Wiring Diagram (7 Of 9)
GFDWR175222Courtesy of FORD MOTOR COMPANY
Fig 8: Module Communications Network Wiring Diagram (8 Of 9)
GFDWR175223Courtesy of FORD MOTOR COMPANY
Fig 9: Module Communications Network Wiring Diagram (9 Of 9)
GFDWR175224Courtesy of FORD MOTOR COMPANY