LEMON Manuals: Even more car manuals for everyone: 1960-2025
Home >> Ford >> 2023 >> Escape ST-Line Select >> Repair and Diagnosis >> External Pages >> Different car >> Section 1520 (OEM Wiring Diagrams) >> Module Communications Network
April 5, 2026: LEMON Manuals is launched! Read the announcement.

Module Communications Network

WARNING: This page is about a different car, the 2023 Lincoln Nautilus. However, it is still accessible from the selected car via links, so may be relevant.
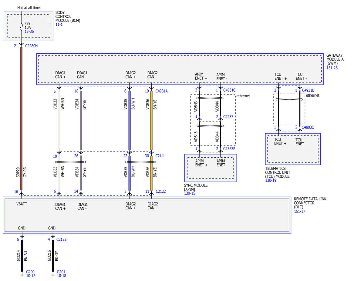
Fig 1: Module Communications Network Wiring Diagrams (1 Of 11)
GFDWR149757Courtesy of FORD MOTOR COMPANY
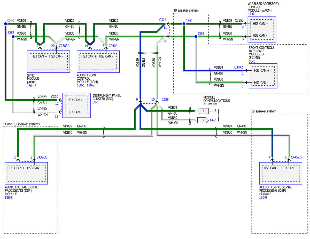
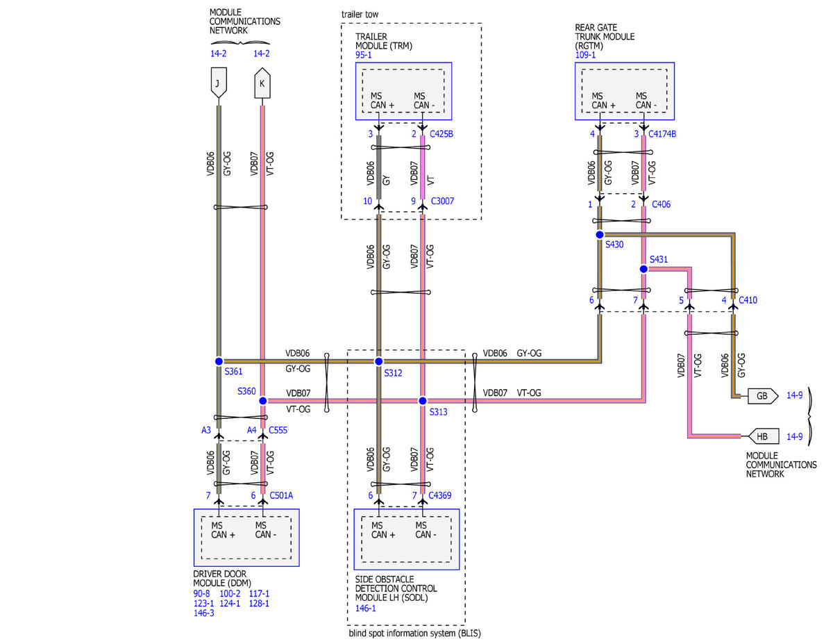
Fig 2: Module Communications Network Wiring Diagrams (2 Of 11)
GFDWR149760Courtesy of FORD MOTOR COMPANY
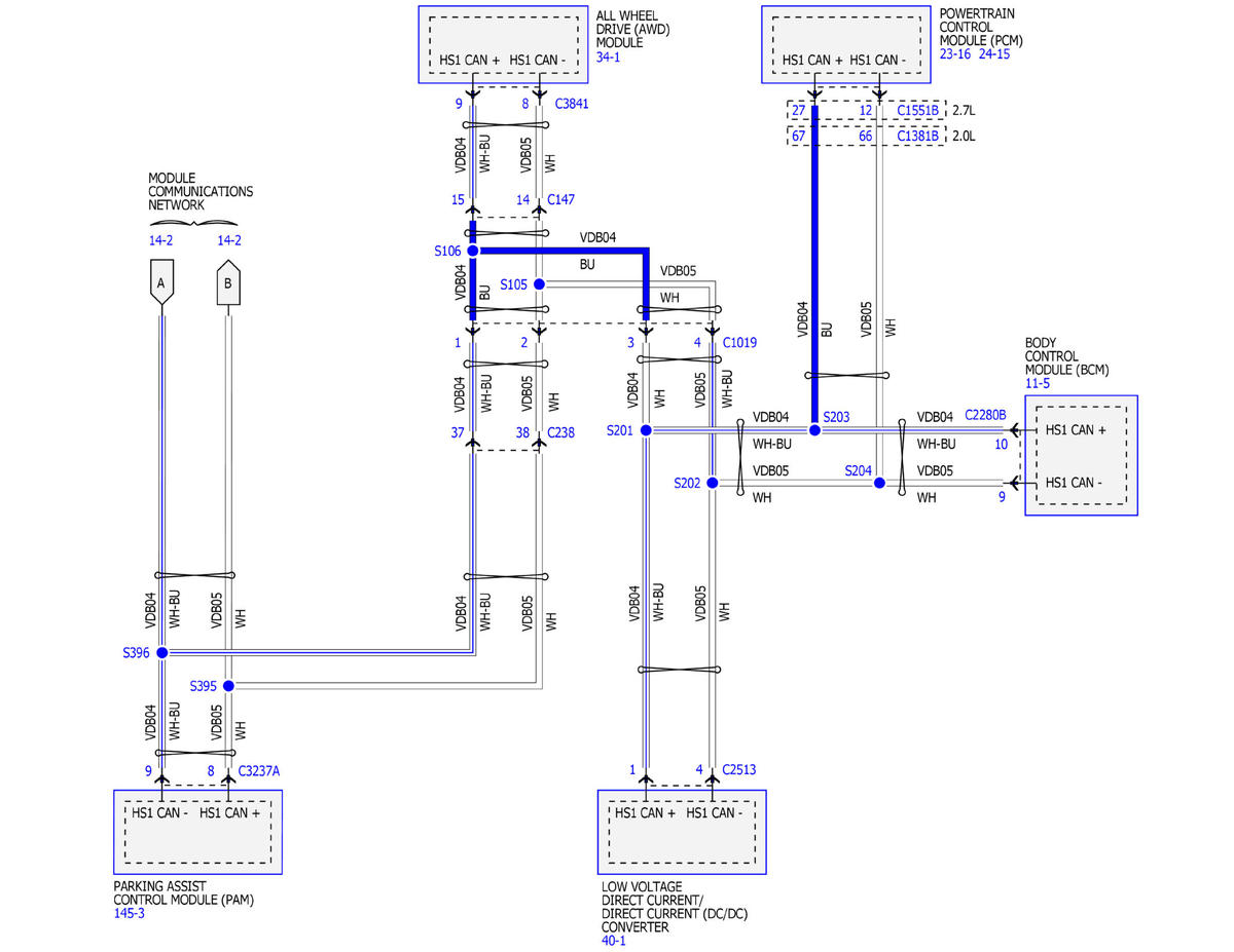
Fig 3: Module Communications Network Wiring Diagrams (3 Of 11)
GFDWR149761Courtesy of FORD MOTOR COMPANY
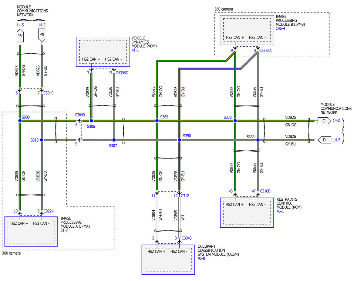
Fig 4: Module Communications Network Wiring Diagrams (4 Of 11)
GFDWR149762Courtesy of FORD MOTOR COMPANY
Fig 5: Module Communications Network Wiring Diagrams (5 Of 11)
GFDWR149763Courtesy of FORD MOTOR COMPANY
Fig 6: Module Communications Network Wiring Diagrams (6 Of 11)
GFDWR149764Courtesy of FORD MOTOR COMPANY
Fig 7: Module Communications Network Wiring Diagrams (7 Of 11)
GFDWR149765Courtesy of FORD MOTOR COMPANY
Fig 8: Module Communications Network Wiring Diagrams (8 Of 11)
GFDWR149766Courtesy of FORD MOTOR COMPANY
Fig 9: Module Communications Network Wiring Diagrams (9 Of 11)
GFDWR149767Courtesy of FORD MOTOR COMPANY
Fig 10: Module Communications Network Wiring Diagrams (10 Of 11)
GFDWR149758Courtesy of FORD MOTOR COMPANY
Fig 11: Module Communications Network Wiring Diagrams (11 Of 11)
GFDWR149759Courtesy of FORD MOTOR COMPANY