LEMON Manuals: Even more car manuals for everyone: 1960-2025
Home >> Ford >> 2023 >> Escape ST-Line Select >> Repair and Diagnosis >> External Pages >> Different car >> Section 53 (OEM Wiring Diagrams) >> Module Communications Network
April 5, 2026: LEMON Manuals is launched! Read the announcement.

Module Communications Network

WARNING: This page is about a different car, the 2018 Ford F-550 Super Duty, 2018 Ford F-450 Super Duty, 2018 Ford F-350 Super Duty, and 2018 Ford F-250 Super Duty. However, it is still accessible from the selected car via links, so may be relevant.
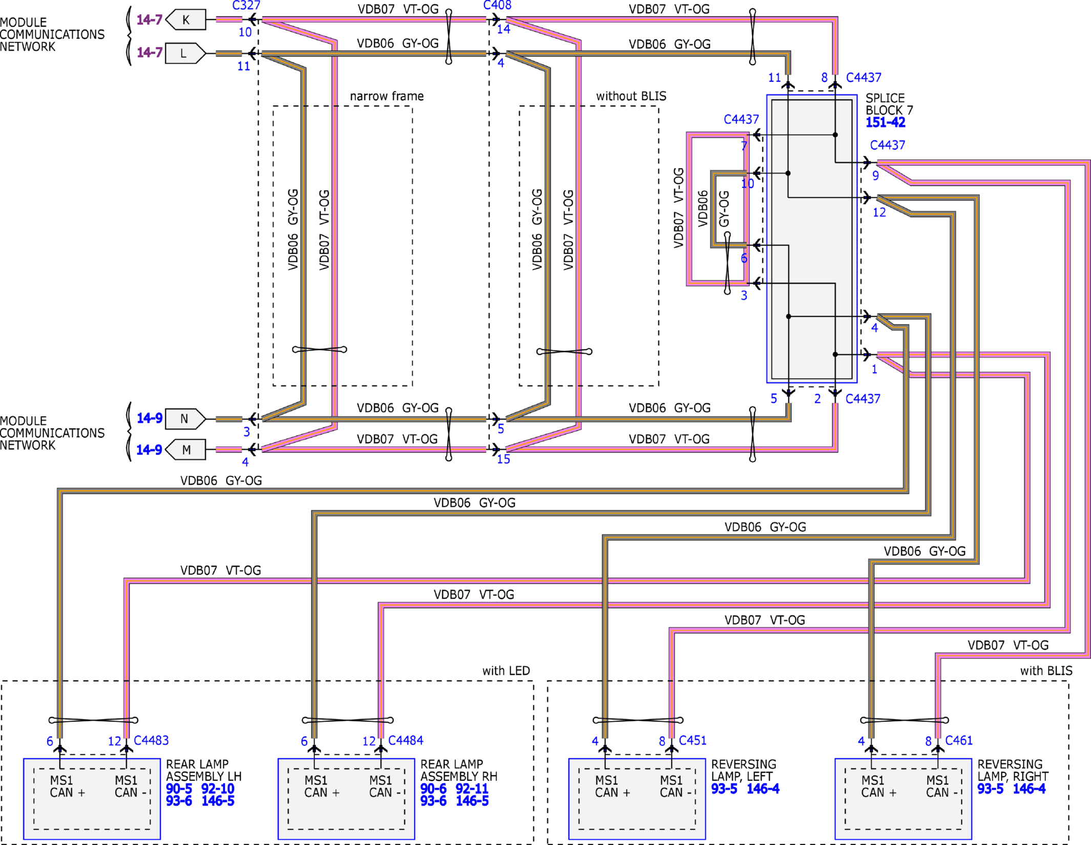
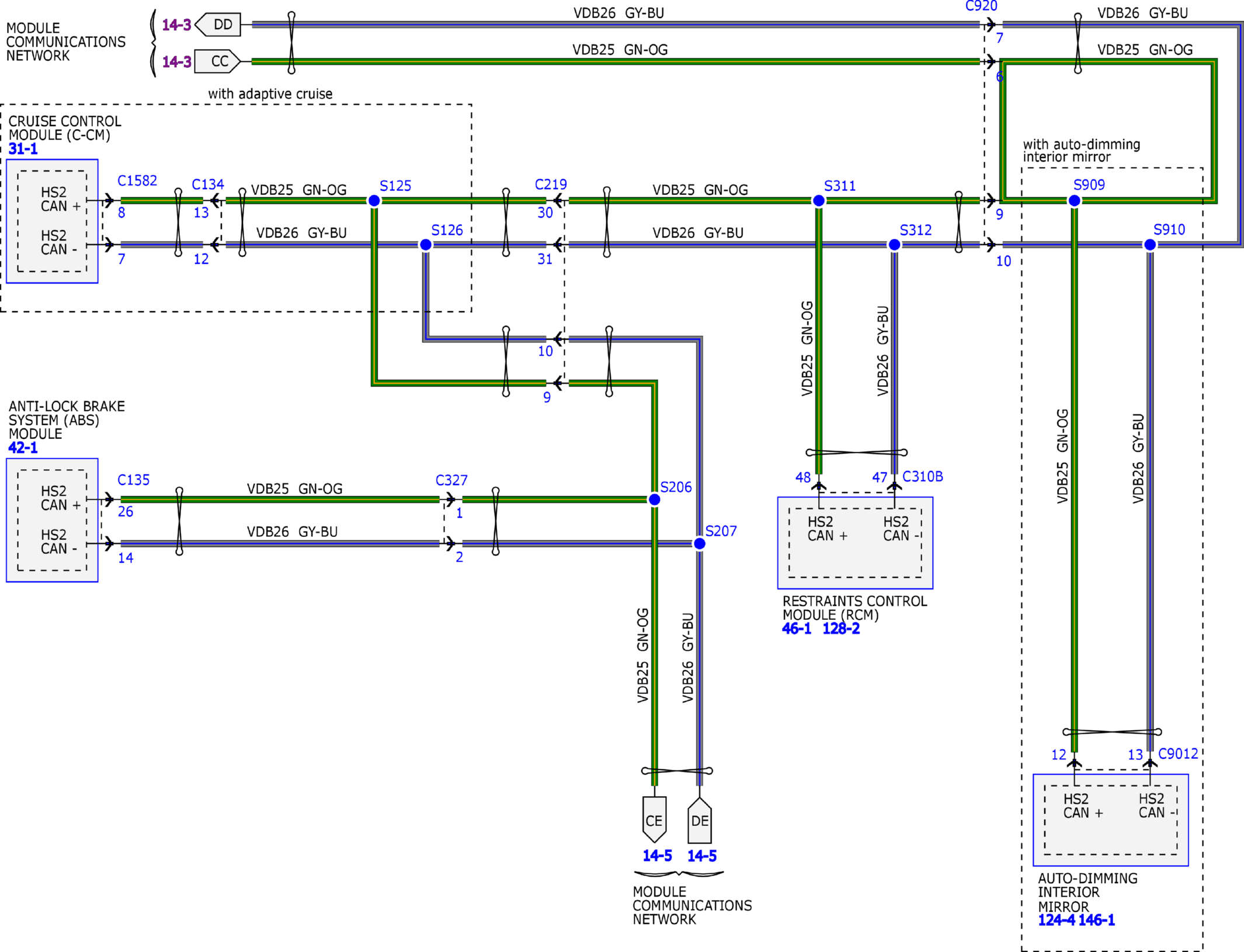
Fig 1: Module Communications Network Wiring Diagram (1 of 11)
GFDW83395Courtesy of FORD MOTOR COMPANY
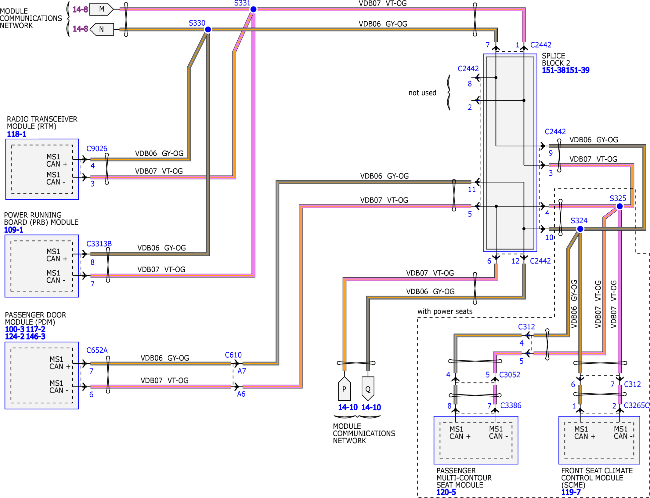
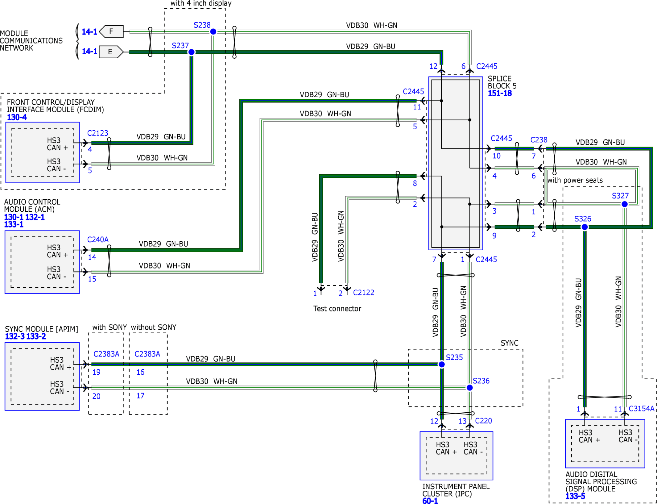
Fig 2: Module Communications Network Wiring Diagram (2 of 11)
GFDW83396Courtesy of FORD MOTOR COMPANY
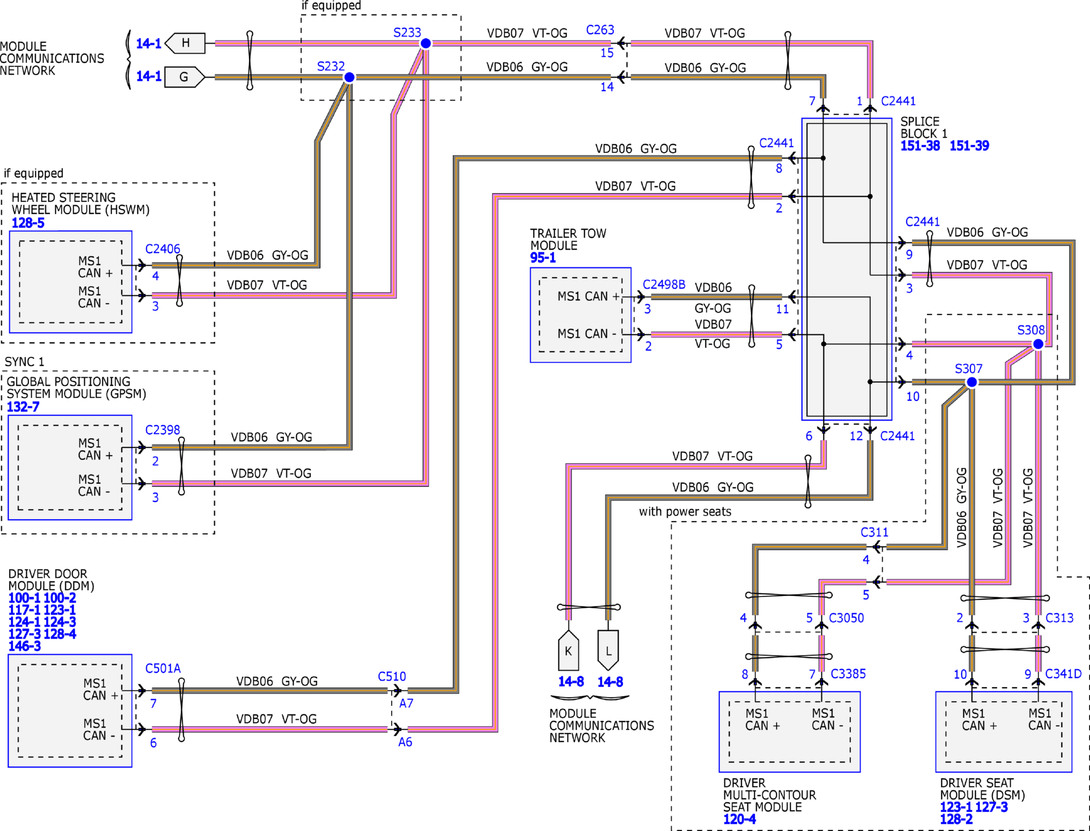
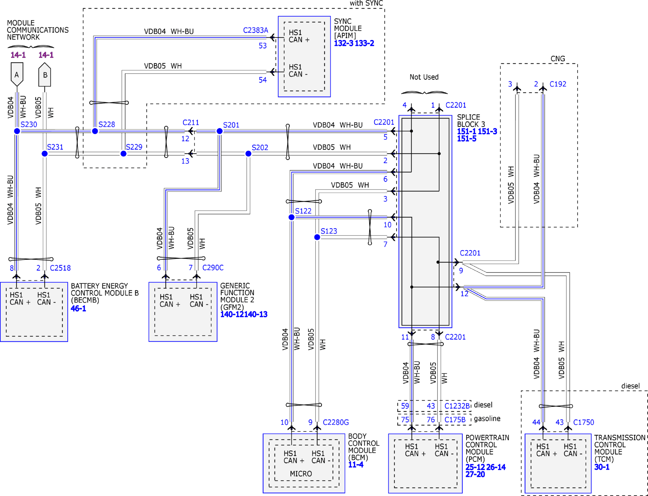
Fig 3: Module Communications Network Wiring Diagram (3 of 11)
GFDW83397Courtesy of FORD MOTOR COMPANY
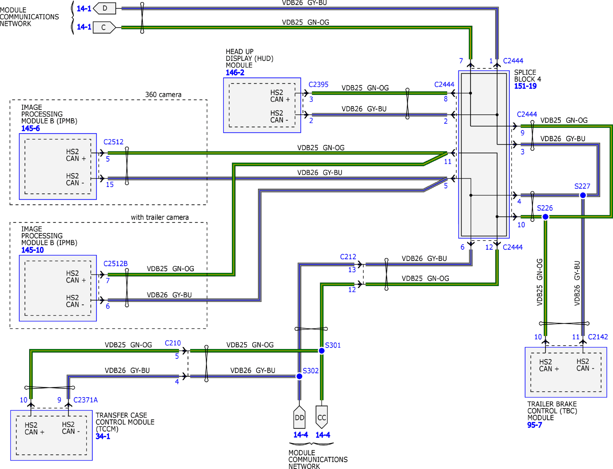
Fig 4: Module Communications Network Wiring Diagram (4 of 11)
GFDW83398Courtesy of FORD MOTOR COMPANY
Fig 5: Module Communications Network Wiring Diagram (5 of 11)
GFDW83399Courtesy of FORD MOTOR COMPANY
Fig 6: Module Communications Network Wiring Diagram (6 of 11)
GFDW83400Courtesy of FORD MOTOR COMPANY
Fig 7: Module Communications Network Wiring Diagram (7 of 11)
GFDW83401Courtesy of FORD MOTOR COMPANY
Fig 8: Module Communications Network Wiring Diagram (8 of 11)
GFDW83402Courtesy of FORD MOTOR COMPANY
Fig 9: Module Communications Network Wiring Diagram (9 of 11)
GFDW83403Courtesy of FORD MOTOR COMPANY
Fig 10: Module Communications Network Wiring Diagram (10 of 11)
GFDW83404Courtesy of FORD MOTOR COMPANY
Fig 11: Module Communications Network Wiring Diagram (11 of 11)
GFDW83405Courtesy of FORD MOTOR COMPANY