LEMON Manuals: Even more car manuals for everyone: 1960-2025
Home >> Ford >> 2023 >> Escape ST-Line, 4WD >> Repair and Diagnosis >> External Pages >> Different car >> Section 1480 (Interior Lighting) >> Description And Operation >> Interior Lighting - System Operation and Component Description >> System Diagram
April 5, 2026: LEMON Manuals is launched! Read the announcement.

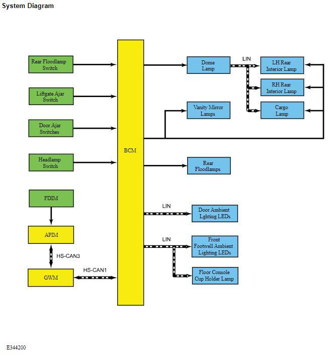
System Diagram

WARNING: This page is about a different car, the 2023 Ford Bronco Sport. However, it is still accessible from the selected car via links, so may be relevant.
Fig 1:
G00635933Courtesy of FORD MOTOR COMPANY