LEMON Manuals: Even more car manuals for everyone: 1960-2025
Home >> Ford >> 2023 >> Explorer ST-Line, 4WD >> Repair and Diagnosis >> External Pages >> Different car >> Section 1153 (Anti-Lock Brake System (Abs) And Stability Control) >> Description And Operation >> Anti-Lock Brake System (ABS) and Stability Control - System Operation and Component Description >> System Operation >> System Diagrams
April 5, 2026: LEMON Manuals is launched! Read the announcement.

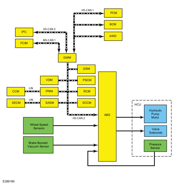
System Diagrams

WARNING: This page is about a different car, the 2023 Lincoln Nautilus. However, it is still accessible from the selected car via links, so may be relevant.

ABS and Stability Control 

GFD617806Courtesy of FORD MOTOR COMPANY

SASM 

GFD617807Courtesy of FORD MOTOR COMPANY