LEMON Manuals: Even more car manuals for everyone: 1960-2025
Home >> Ford >> 2023 >> Explorer ST-Line, 4WD >> Repair and Diagnosis >> External Pages >> Different car >> Section 924 (Anti-Lock Brake System (Abs) And Stability Control) >> Description And Operation >> Anti-Lock Brake System (Abs) And Stability Control - System Operation And Component Description >> System Diagram
April 5, 2026: LEMON Manuals is launched! Read the announcement.

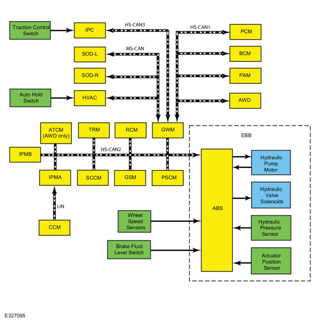
System Diagram

WARNING: This page is about a different car, the 2022 Ford Police Interceptor Utility and 2022 Ford Explorer. However, it is still accessible from the selected car via links, so may be relevant.
GFD655438Courtesy of FORD MOTOR COMPANY