LEMON Manuals: Even more car manuals for everyone: 1960-2025
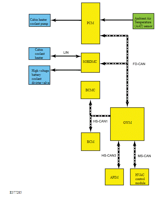
Home >> Ford >> 2023 >> F-150 Lightning XLT >> Repair and Diagnosis (Single Page) >> Heating, Ventilation & A/C (HVAC) >> HVAC Control Systems >> Climate Control System - General Information Specifications & Description >> Description And Operation >> Climate Control System - Electric, Vehicles With: Dual Automatic Temperature Control (DATC) - System Operation and Component Description >> System Diagram
April 5, 2026: LEMON Manuals is launched! Read the announcement.

System Diagram

G00620310Courtesy of FORD MOTOR COMPANY

Cabin Coolant Heater System 

G00635351Courtesy of FORD MOTOR COMPANY