LEMON Manuals: Even more car manuals for everyone: 1960-2025
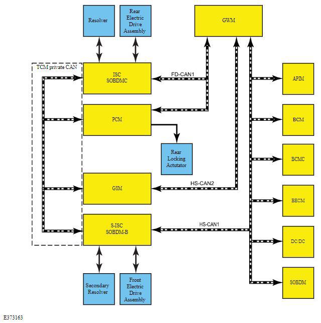
Home >> Ford >> 2023 >> F-150 Lightning XLT >> Repair and Diagnosis (Single Page) >> Hybrid/Electric Powertrain >> Electric Motor Systems >> Front Electric Drive Assembly (Specifications - Operation) >> Description And Operation >> Front Electric Drive Assembly - System Operation and Component Description >> System Diagram
April 5, 2026: LEMON Manuals is launched! Read the announcement.

System Diagram

G00616514Courtesy of FORD MOTOR COMPANY