LEMON Manuals: Even more car manuals for everyone: 1960-2025
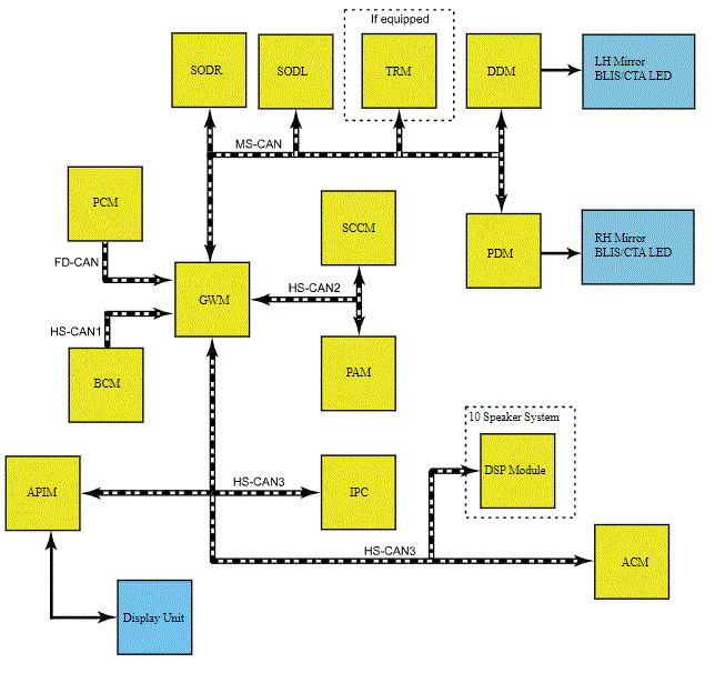
Home >> Ford >> 2024 >> Bronco Big Bend, 2D Utility, Part Time T/Case Control, Automatic Trans >> Repair and Diagnosis (Single Page) >> Accessories & Equipment >> Drivers Assistance Systems - ADAS >> Side And Rear Vision - Bronco >> Description And Operation >> Blind Spot Information System - System Operation and Component Description >> System Operation >> System Diagram
April 5, 2026: LEMON Manuals is launched! Read the announcement.

System Diagram

G00605990Courtesy of FORD MOTOR COMPANY