LEMON Manuals: Even more car manuals for everyone: 1960-2025
Home >> Ford >> 2024 >> Bronco Big Bend, 2D Utility, Part Time T/Case Control, Automatic Trans >> Repair and Diagnosis (Single Page) >> Steering >> Manual Steering >> Power Steering - Bronco >> Description And Operation >> Power Steering - System Operation and Component Description >> System Diagram
April 5, 2026: LEMON Manuals is launched! Read the announcement.

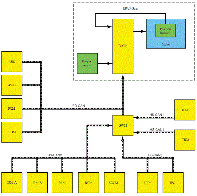
System Diagram

G00605994Courtesy of FORD MOTOR COMPANY