LEMON Manuals: Even more car manuals for everyone: 1960-2025
Home >> Ford >> 2024 >> Bronco Big Bend, 2D Utility, Part Time T/Case Control, Automatic Trans >> Repair and Diagnosis >> External Pages >> Different car >> Section 155 (OEM Wiring Diagrams) >> Module Communication Network
April 5, 2026: LEMON Manuals is launched! Read the announcement.

Module Communication Network

WARNING: This page is about a different car, the 2023 Ford Bronco. However, it is still accessible from the selected car via links, so may be relevant.
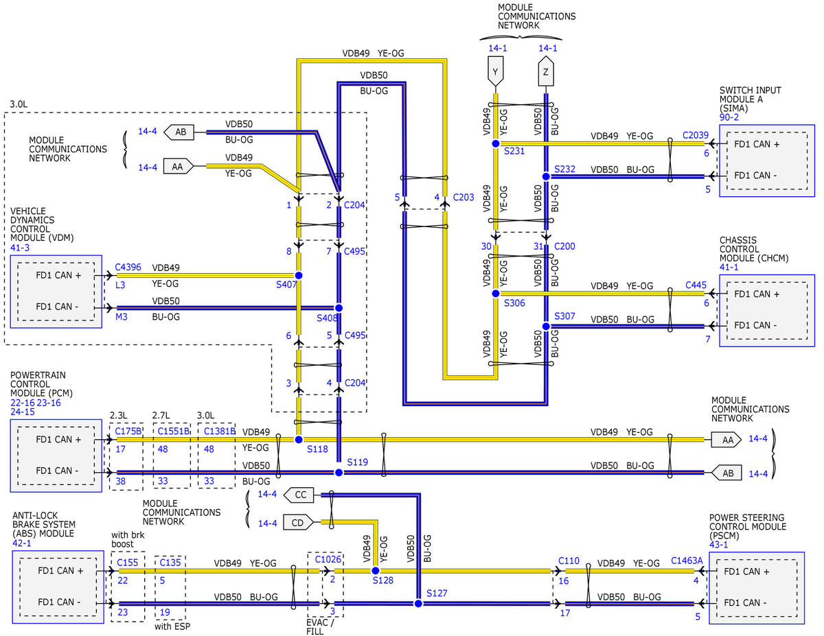
Fig 1: Module Communication Network Wiring Diagram (1 Of 8)
GFDWR200414Courtesy of FORD MOTOR COMPANY
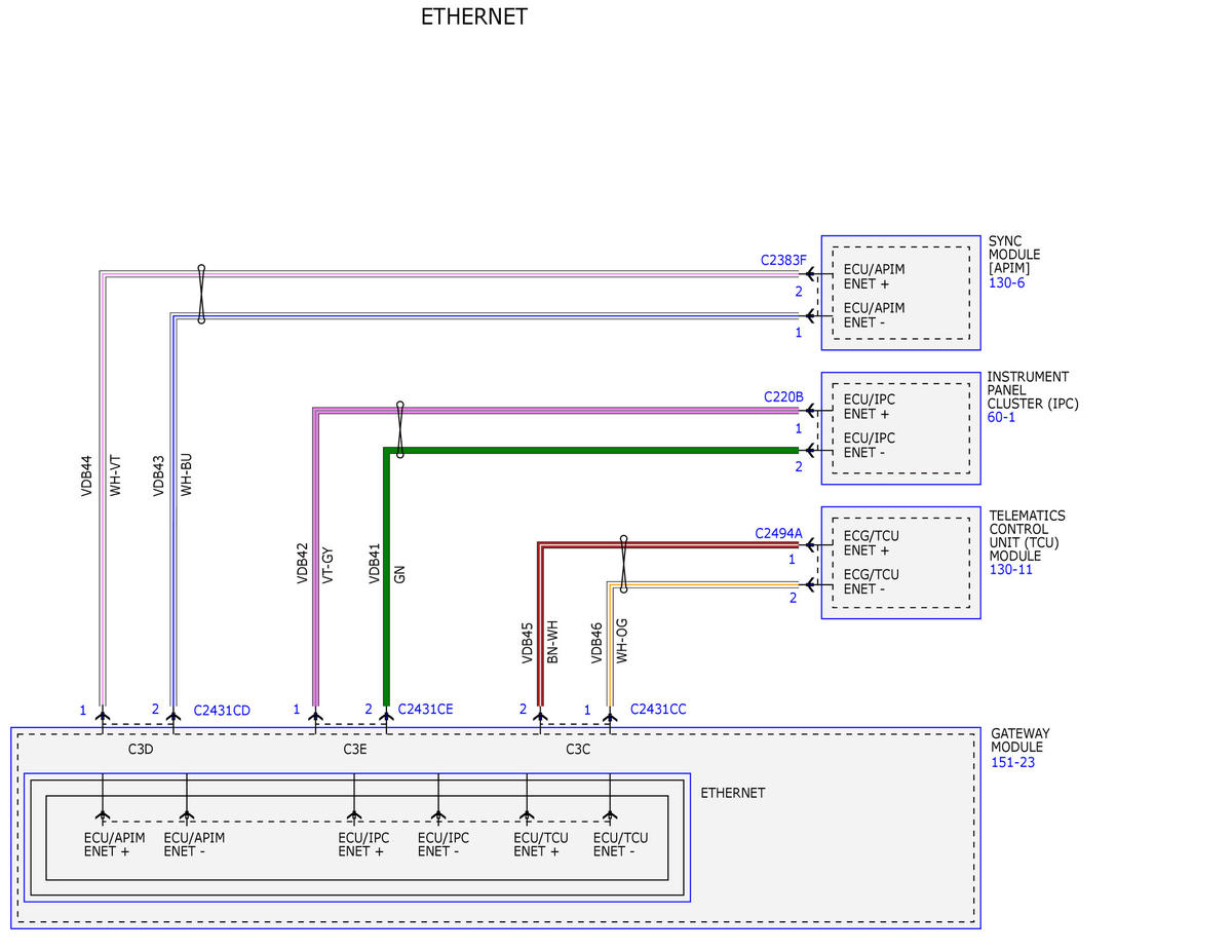
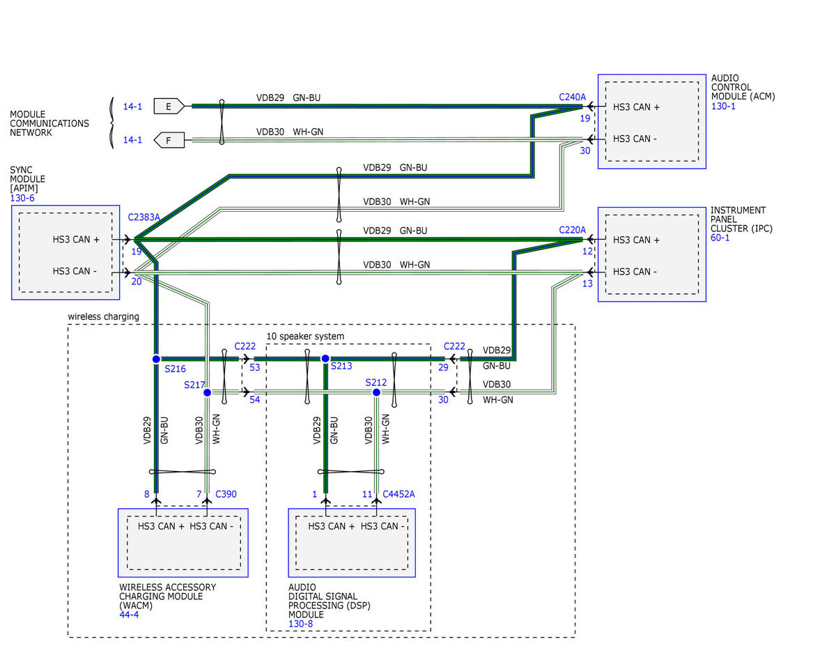
Fig 2: Module Communication Network Wiring Diagram (2 Of 8)
GFDWR200415Courtesy of FORD MOTOR COMPANY
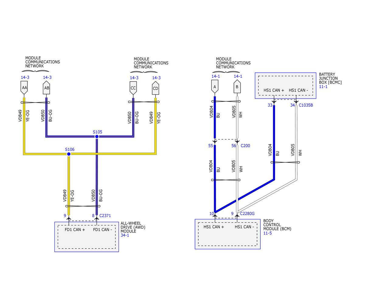
Fig 3: Module Communication Network Wiring Diagram (3 Of 8)
GFDWR200416Courtesy of FORD MOTOR COMPANY
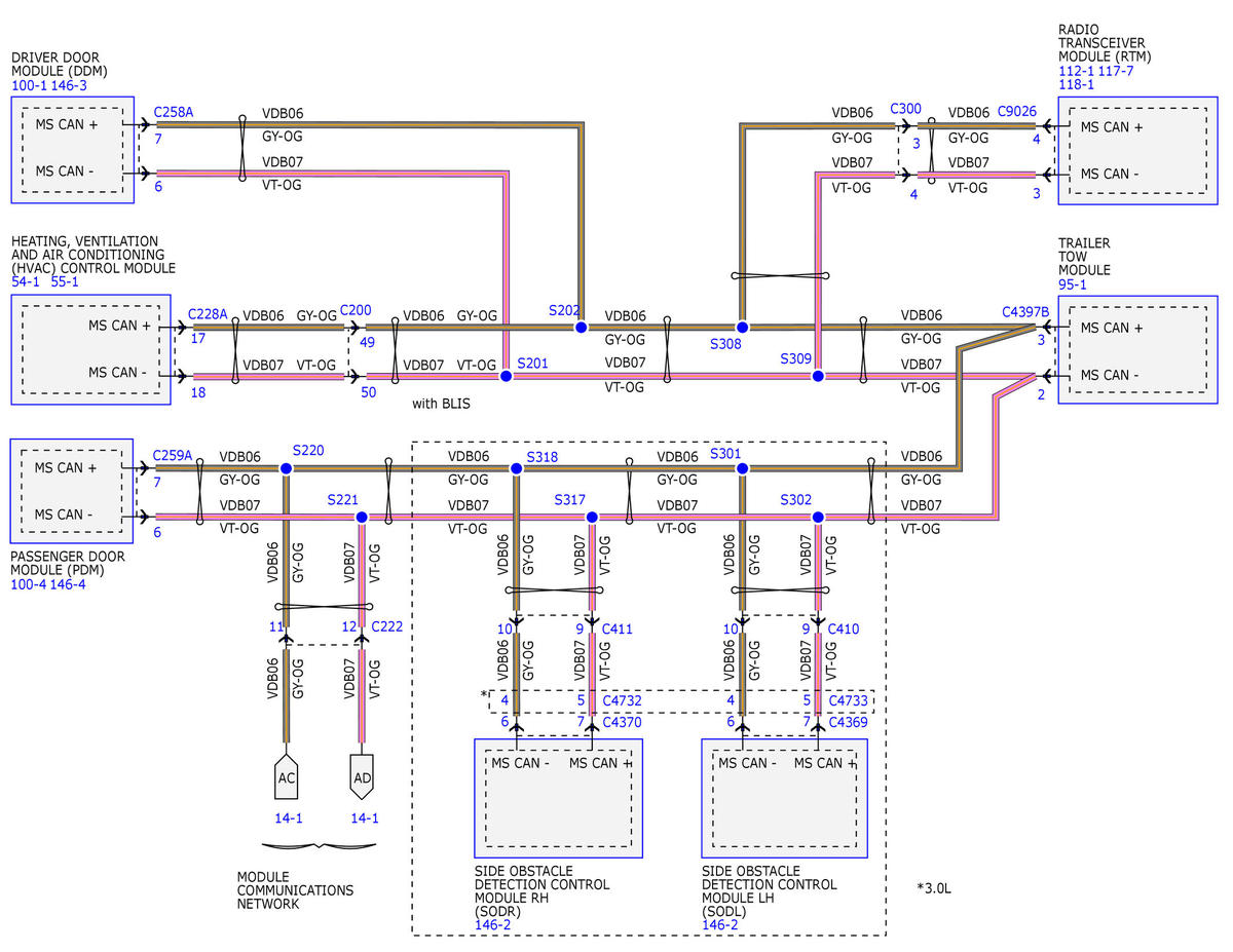
Fig 4: Module Communication Network Wiring Diagram (4 Of 8)
GFDWR200417Courtesy of FORD MOTOR COMPANY
Fig 5: Module Communication Network Wiring Diagram (5 Of 8)
GFDWR200418Courtesy of FORD MOTOR COMPANY
Fig 6: Module Communication Network Wiring Diagram (6 Of 8)
GFDWR200419Courtesy of FORD MOTOR COMPANY
Fig 7: Module Communication Network Wiring Diagram (7 Of 8)
GFDWR200420Courtesy of FORD MOTOR COMPANY
Fig 8: Module Communication Network Wiring Diagram (8 Of 8)
GFDWR200421Courtesy of FORD MOTOR COMPANY