LEMON Manuals: Even more car manuals for everyone: 1960-2025
Home >> Ford >> 2024 >> Bronco Sport Free Wheeling >> Repair and Diagnosis (Single Page) >> Heating, Ventilation & A/C (HVAC) >> HVAC Control Systems >> Climate Control System - General Information (Specifications - Diagnosis & Testing) >> Description And Operation >> Climate Control System - Vehicles With: Dual Automatic Temperature Control (DATC)/Electronic Automatic Temperature Control (EATC) - System Operation and Component Description >> System Diagram
April 5, 2026: LEMON Manuals is launched! Read the announcement.

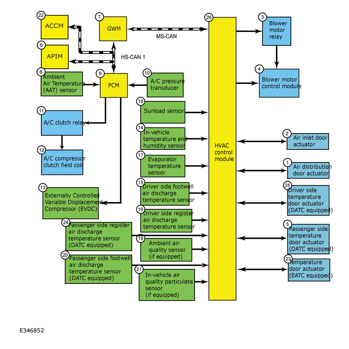
System Diagram

GFD834978Courtesy of FORD MOTOR COMPANY
Item Description
1 Air distribution door actuator
2 Air inlet door actuator
3 Blower motor relay
4 Blower motor control module
5 Passenger side temperature door actuator (DATC equipped)
6 APIM
7 GWM
8 Ambient Air Temperature (AAT) sensor
9 PCM
10 A/C pressure transducer
11 A/C clutch relay
12 A/C compressor clutch field coil
13 Externally Controlled Variable Displacement Compressor (EVDC)
14 In-vehicle temperature and humidity sensor
15 Driver side footwell air discharge temperature sensor
16 Driver side register air discharge temperature sensor
17 Evaporator temperature sensor
18 Sunload sensor
19 Ambient air quality sensor (if equipped)
20 Passenger side footwell air discharge temperature sensor (DATC equipped)
21 In-vehicle air quality particulate sensor (if equipped)
22 ACCM
23 Temperature door actuator (EATC equipped)
24 Passenger side register air discharge temperature sensor (DATC equipped)
25 Driver side temperature door actuator (DATC equipped)
26 HVAC control module