LEMON Manuals: Even more car manuals for everyone: 1960-2025
Home >> Ford >> 2024 >> Bronco Sport Free Wheeling >> Repair and Diagnosis (Single Page) >> Heating, Ventilation & A/C (HVAC) >> HVAC Control Systems >> Climate Control System - General Information (Specifications - Diagnosis & Testing) >> Description And Operation >> Climate Control System - Vehicles With: Electronic Manual Temperature Control (EMTC) - System Operation and Component Description >> System Diagram
April 5, 2026: LEMON Manuals is launched! Read the announcement.

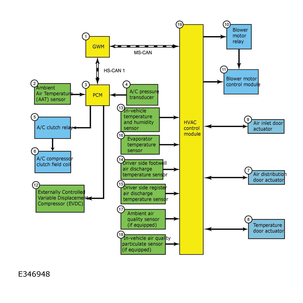
System Diagram

GFD834981Courtesy of FORD MOTOR COMPANY
Item Description
1 GWM
2 Ambient Air Temperature (AAT) sensor
3 PCM
4 A/C pressure transducer
5 A/C clutch relay
6 A/C compressor clutch field coil
7 Air distribution door actuator
8 Temperature door actuator
9 Air inlet door actuator
10 Blower motor relay
11 Blower motor control module
12 Externally Controlled Variable Displacement Compressor (EVDC)
13 In-vehicle temperature and humidity sensor
14 Driver side footwell air discharge temperature sensor
15 Driver side register air discharge temperature sensor
16 Evaporator temperature sensor
17 Ambient air quality sensor (if equipped)
18 In-vehicle air quality particulate sensor (if equipped)
19 HVAC control module