LEMON Manuals: Even more car manuals for everyone: 1960-2025
Home >> Ford >> 2024 >> Bronco Sport Free Wheeling >> Repair and Diagnosis >> Transmission >> Transmission Control Systems >> All-Wheel Drive (AWD) Systems >> Description And Operation >> All-Wheel Drive (AWD) Systems - Vehicles With: Twin Active Torque Coupling Differential - System Operation and Component Description >> Notes
April 5, 2026: LEMON Manuals is launched! Read the announcement.

All-Wheel Drive (AWD) Systems - Vehicles With: Twin Active Torque Coupling Differential - System Operation and Component Description: Notes

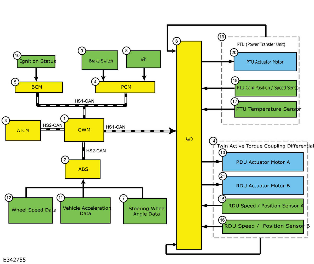
System Diagram

GFD834667Courtesy of FORD MOTOR COMPANY
Item Description
1 GWM
2 ABS module
3 ATCM
4 PCM
5 BCM
6 AWD Module
7 Steering Wheel Angle Data
8 APP
9 Brake Switch
10 Ignition Status
11 Vehicle Acceleration Data
12 Wheel Speed Data
13 RDU Actuator Motor A
14 Twin Active Torque Coupling Differential
15 RDU Speed / Position Sensor A
16 RDU Speed / Position Sensor B
17 PTU (Power Transfer Unit) Temperature Sensor
18 PTU (Power Transfer Unit) Cam Position / Speed Sensor
19 PTU (Power Transfer Unit)
20 PTU (Power Transfer Unit) Actuator Motor
21 RDU Actuator Motor B