LEMON Manuals: Even more car manuals for everyone: 1960-2025
Home >> Ford >> 2024 >> E-Transit Van Cargo Extended >> Repair and Diagnosis >> External Pages >> Different car >> Section 58 (Interior Lighting) >> Description And Operation >> Interior Lighting - System Operation and Component Description >> System Diagram
April 5, 2026: LEMON Manuals is launched! Read the announcement.

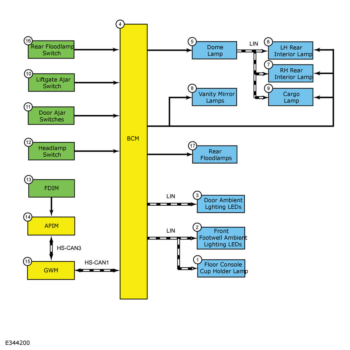
System Diagram

WARNING: This page is about a different car, the 2024 Ford Bronco Sport. However, it is still accessible from the selected car via links, so may be relevant.
GFD835361Courtesy of FORD MOTOR COMPANY
Item Description
1 Floor Console Cup Holder Lamp
2 Front Footwell Ambient Lighting LEDs
3 Door Ambient Lghting LEDs
4 BCM
5 Dome Lamp
6 LH Rear Interior Lamp
7 RH Rear Interior Lamp
8 Vanity Mirror Lamps
9 Cargo Lamp
10 Liftgate Ajar Switch
11 Door Ajar Switches
12 Headlamp Switch
13 FDIM
14 APIM
15 GWM
16 Rear Floodlamp Switch
17 Rear Floodlamps