LEMON Manuals: Even more car manuals for everyone: 1960-2025
Home >> Ford >> 2024 >> Edge ST-Line >> Repair and Diagnosis >> Heating, Ventilation & A/C (HVAC) >> HVAC Control Systems >> Climate Control System - General Information >> Description And Operation >> Climate Control System - System Operation and Component Description >> System Diagram
April 5, 2026: LEMON Manuals is launched! Read the announcement.

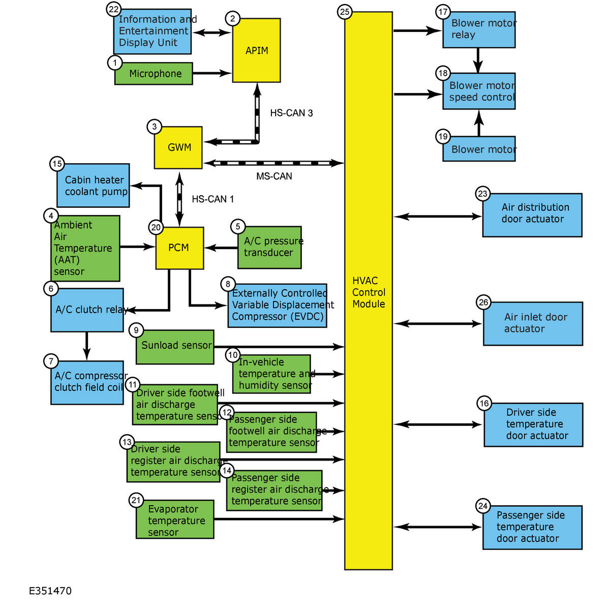
System Diagram

GFD814536Courtesy of FORD MOTOR COMPANY
Item Description
1 Microphone
2 APIM
3 GWM
4 Ambient Air Temperature (AAT) sensor
5 A/C pressure transducer
6 A/C clutch relay
7 A/C compressor clutch field coil
8 Externally Controlled Variable Displacement Compressor (EVDC)
9 Sunload sensor
10 In-vehicle temperature and humidity sensor
11 Driver side footwell air discharge temperature sensor
12 Passenger side footwell air discharge temperature sensor
13 Driver side register air discharge temperature sensor
14 Passenger side register air discharge temperature sensor
15 Cabin heater coolant pump
16 Driver side temperature door actuator
17 Blower motor relay
18 Blower motor speed control
19 Blower motor
20 PCM
21 Evaporator temperature sensor
22 Information and Entertainment Display Unit
23 Air distribution door actuator
24 Passenger side temperature door actuator
25 HVAC Control Module
26 Air inlet door actuator