LEMON Manuals: Even more car manuals for everyone: 1960-2025
Home >> Ford >> 2024 >> Escape ST-Line Select >> Repair and Diagnosis >> Accessories & Equipment >> Drivers Assistance Systems - ADAS >> Side And Rear Vision >> Description And Operation >> Blind Spot Information System - System Operation and Component Description >> System Diagram - Vehicle Without DDM/PDM >> Notes
April 5, 2026: LEMON Manuals is launched! Read the announcement.

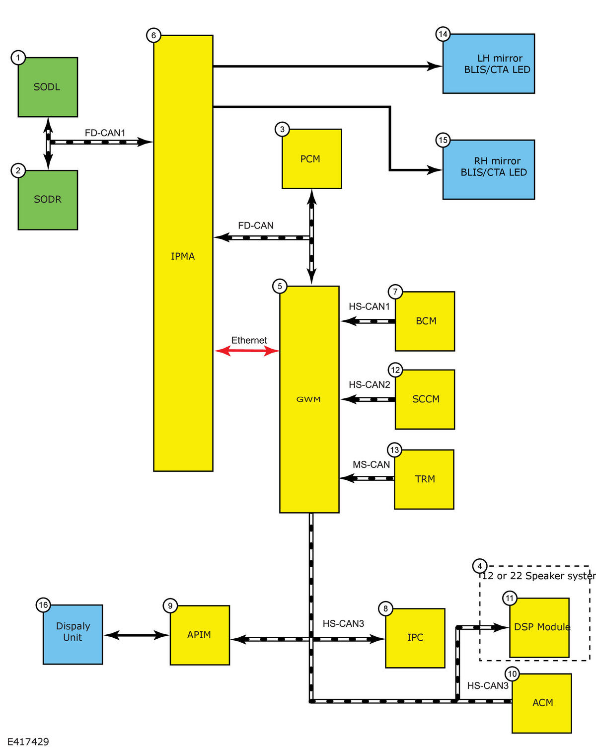
System Diagram - Vehicle Without DDM/PDM: Notes

GFD830943Courtesy of FORD MOTOR COMPANY
Item Description
1 SODL
2 SODR
3 PCM
4 12 or 22 Speaker System
5 GWM
6 IPMA
7 BCM
8 IPC
9 APIM
10 ACM
11 DSP Module
12 SCCM
13 TRM
14 LH Mirror BLIS / CTALED
15 RH Mirror BLIS / CTALED
16 Display Unit