LEMON Manuals: Even more car manuals for everyone: 1960-2025
Home >> Ford >> 2024 >> Escape ST-Line Select >> Repair and Diagnosis >> Brakes >> Traction Control >> Anti-Lock Brake System (Abs) And Stability Control (Description & Operation) >> Description And Operation >> Anti-Lock Brake System (ABS) and Stability Control - System Operation and Component Description >> System Diagrams
April 5, 2026: LEMON Manuals is launched! Read the announcement.

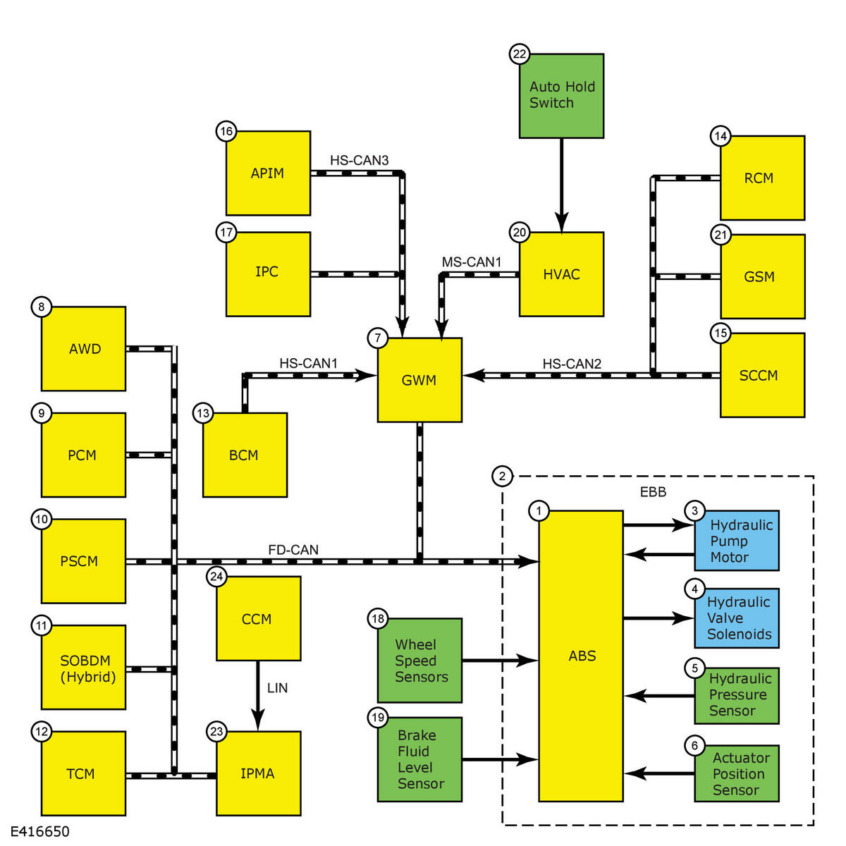
System Diagrams

GFD826631Courtesy of FORD MOTOR COMPANY
Item Description
1 ABS module
2 EBB unit
3 Hydraulic pump motor
4 Hydraulic valve solenoids
5 Hydraulic pressure sensor
6 Actuator position sensor
7 GWM
8 AWD control module
9 PCM
10 PSCM
11 SOBDM (Hybrid)
12 TCM
13 BCM
14 RCM
15 SCCM
16 APIM
17 IPC
18 Wheel speed sensors
19 Brake fluid level sensor
20 HVAC control module
21 GSM
22 Auto hold switch
23 IPMA
24 CCM