LEMON Manuals: Even more car manuals for everyone: 1960-2025
Home >> Ford >> 2024 >> Expedition SSV, 4WD >> Repair and Diagnosis (Single Page) >> Transmission >> Transmission Control Systems >> Four-Wheel Drive Systems >> Description And Operation >> Four-Wheel Drive Systems - System Operation and Component Description >> System Diagram
April 5, 2026: LEMON Manuals is launched! Read the announcement.

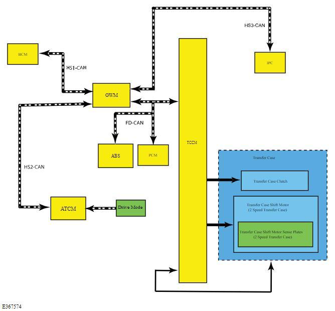
System Diagram

G00611829Courtesy of FORD MOTOR COMPANY
Item Description
1 Transfer Case
2 TCCM
3 ABS
4 ATCM
5 Drive Mode
6 Transfer Case Clutch
7 PCM
8 Transfer Case Shift Motor (2 Speed Transfer Case)
9 IPC
10 GWM
11 BCM
12 Transfer Case Shift Motor Sense Plates (2 Speed Transfer Case)