LEMON Manuals: Even more car manuals for everyone: 1960-2025
Home >> Ford >> 2024 >> F-150 Police Responder >> Repair and Diagnosis (Single Page) >> Steering >> Steering Column >> Description And Operation >> Steering Column - System Operation and Component Description >> Notes
April 5, 2026: LEMON Manuals is launched! Read the announcement.

Steering Column - System Operation and Component Description: Notes

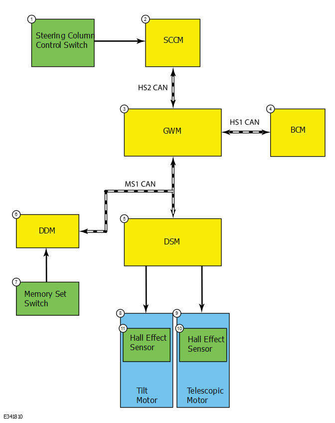
System Diagram

GFD817239Courtesy of FORD MOTOR COMPANY
Item Description
1 Steering Column Control Switch
2 SCCM
3 GWM
4 BCM
5 DSM
6 DDM
7 Memory Set Switch
8 Tilt Motor
9 Telescopic Motor
10 Hall Effect Sensor
11 Hall Effect Sensor