LEMON Manuals: Even more car manuals for everyone: 1960-2025
Home >> Ford >> 2024 >> F-150 Police Responder >> Repair and Diagnosis (Single Page) >> Transmission >> Transmission Control Systems >> Four-Wheel Drive Systems >> Description And Operation >> Four-Wheel Drive Systems - Vehicles With: 2-Speed Torque On Demand Transfer Case - System Operation and Component Description >> Notes
April 5, 2026: LEMON Manuals is launched! Read the announcement.

Four-Wheel Drive Systems - Vehicles With: 2-Speed Torque On Demand Transfer Case - System Operation and Component Description: Notes

System Diagram

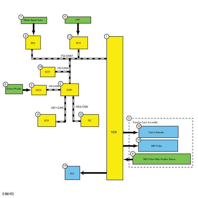
GFD822391Courtesy of FORD MOTOR COMPANY
Item Description
1 TCCM
2 GWM
3 Transfer Case Assembly
4 Shift Motor Plate Position Sensor
5 ATCM
6 Drive Mode
7 Wheel Speed Data
8 EBB
9 BCM
10 IPC
11 APP
12 Clutch Solenoid
13 PCM
14 Shift Motor
15 ELD
16 RCM
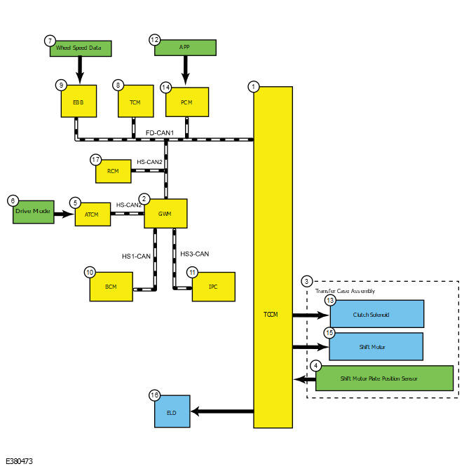
GFD822392Courtesy of FORD MOTOR COMPANY
Item Description
1 TCCM
2 GWM
3 Transfer Case Assembly
4 Shift Motor Plate Position Sensor
5 ATCM
6 Drive Mode
7 Wheel Speed Data
8 TCM
9 EBB
10 BCM
11 IPC
12 APP
13 Clutch Solenoid
14 PCM
15 Shift Motor
16 ELD
17 RCM