LEMON Manuals: Even more car manuals for everyone: 1960-2025
Home >> Ford >> 2024 >> F-150 Police Responder >> Repair and Diagnosis (Single Page) >> Transmission >> Transmission Control Systems >> Four-Wheel Drive Systems >> Description And Operation >> Four-Wheel Drive Systems - Vehicles With: Electronic Shift Transfer Case - System Operation and Component Description >> Notes
April 5, 2026: LEMON Manuals is launched! Read the announcement.

Four-Wheel Drive Systems - Vehicles With: Electronic Shift Transfer Case - System Operation and Component Description: Notes

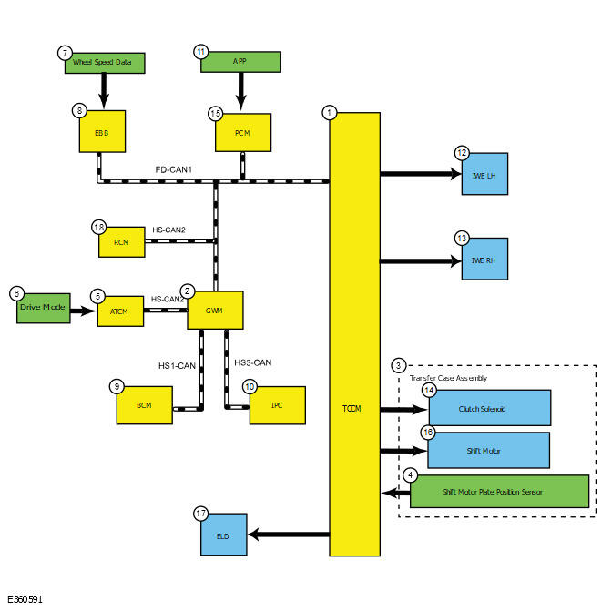
System Diagram

Vehicle Equipped with Gasoline Engines 

GFD822393Courtesy of FORD MOTOR COMPANY
Item Description
1 TCCM
2 GWM
3 Transfer Case Assembly
4 Shift Motor Plate Position Sensor
5 ATCM
6 Drive Mode
7 Wheel Speed Data
8 EBB
9 BCM
10 IPC
11 APP
12 IWELH
13 IWERH
14 Clutch Solenoid
15 PCM
16 Shift Motor
17 ELD
18 RCM

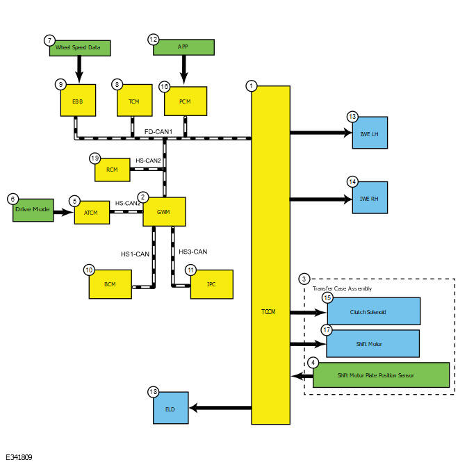
Vehicle Equipped with Diesel Engine 

GFD822394Courtesy of FORD MOTOR COMPANY
Item Description
1 TCCM
2 GWM
3 Transfer Case Assembly
4 Shift Motor Plate Position Sensor
5 ATCM
6 Drive Mode
7 Wheel Speed Data
8 TCM
9 EBB
10 BCM
11 IPC
12 APP
13 IWELH
14 IWERH
15 Clutch Solenoid
16 PCM
17 Shift Motor
18 ELD
19 RCM