LEMON Manuals: Even more car manuals for everyone: 1960-2025
Home >> Ford >> 2024 >> Mustang Mach-E Premium, AWD >> Repair and Diagnosis (Single Page) >> Heating, Ventilation & A/C (HVAC) >> HVAC Control Systems >> Climate Control System - General Information >> Description And Operation >> Climate Control System - System Operation and Component Description >> System Operation >> System Diagrams
April 5, 2026: LEMON Manuals is launched! Read the announcement.

System Diagrams

Item Description
1 Air distribution door actuator
2 Driver temperature door actuator
3 Passenger temperature door actuator
4 Air inlet door actuator
5 Blower motor relay
6 Blower motor control module
7 Ambient air temperature sensor
8 A/C pressure transducer
9 Sunload sensor
10 In-vehicle temperature and humidity sensor
11 Evaporator temperature sensor
12 Driver side register air discharge temperature sensor
13 Driver side footwell air discharge temperature sensor
14 High voltage battery coolant cooler
15 Passenger side footwell air discharge temperature sensor
16 Front evaporator shut off valve
17 Passenger side register air discharge temperature sensor
18 APIM
19 BCM
20 GWM
21 SOBDMC
22 Microphone
23 Display Unit
24 ACCM
25 BCMC
26 PCM
27 HVAC control module

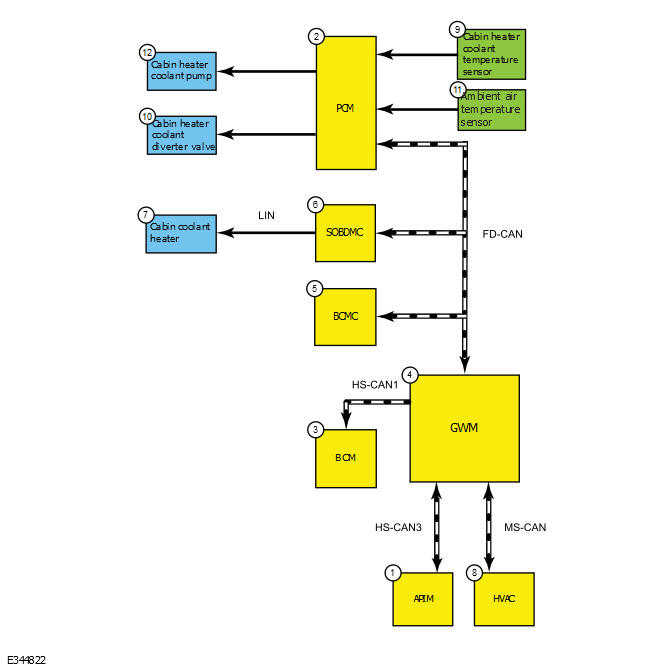
Cabin Coolant Heater System 

GFD870827Courtesy of FORD MOTOR COMPANY
Item Description
1 APIM
2 PCM
3 BCM
4 GWM
5 BCMC
6 SOBDMC
7 Cabin coolant heater
8 HVAC control module
9 Cabin heater coolant temperature sensor
10 Cabin heater coolant diverter valve
11 Ambient air temperature sensor
12 Cabin heater coolant pump