LEMON Manuals: Even more car manuals for everyone: 1960-2025
Home >> Ford >> 2024 >> Ranger Raptor >> Repair and Diagnosis (Single Page) >> Heating, Ventilation & A/C (HVAC) >> HVAC Control Systems >> Climate Control System - General Information (Specifications - Automatic Temperature Control Pinpoint Tests) >> Description And Operation >> Climate Control System - Vehicles With: Automatic Temperature Control - System Operation and Component Description >> System Diagram ATC
April 5, 2026: LEMON Manuals is launched! Read the announcement.

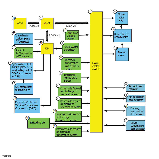
System Diagram ATC

GFD856425Courtesy of FORD MOTOR COMPANY
Item Description
1 GWM
2 Ambient Air Temperature (AAT) sensor
3 A/C pressure transducer
4 A/C clutch control SMART FET (FET) [non- serviceable, part of BCMC also known as BJB ]
5 A/C compressor clutch field coil
6 Air distribution door actuator
7 Driver temperature door actuator
8 Air inlet door actuator
9 Blower motor relay
10 Blower motor speed control
11 In-vehicle temperature and humidity sensor (if equipped)
12 Driver side footwell air discharge temperature sensor (if equipped)
13 Driver center register air discharge temperature sensor (if equipped)
14 Evaporator temperature sensor
15 APIM
16 Externally Controlled Variable Displacement Compressor (EVDC)
17 Start-Stop Disable Switch
18 Blower motor
19 Sunload sensor (if equipped)
20 Cabin heater coolant pump (if equipped)
21 PCM
22 HVAC control module
23 Passenger temperature door actuator
24 Passenger side footwell air discharge temperature sensor (if equipped)
25 Passenger center register air discharge temperature sensor (if equipped)