LEMON Manuals: Even more car manuals for everyone: 1960-2025
Home >> Ford >> 2024 >> Ranger Raptor >> Repair and Diagnosis (Single Page) >> Heating, Ventilation & A/C (HVAC) >> HVAC Control Systems >> Climate Control System - General Information (Specifications - Automatic Temperature Control Pinpoint Tests) >> Description And Operation >> Climate Control System - Vehicles With: Manual Temperature Control - System Operation and Component Description >> System Diagram MTC
April 5, 2026: LEMON Manuals is launched! Read the announcement.

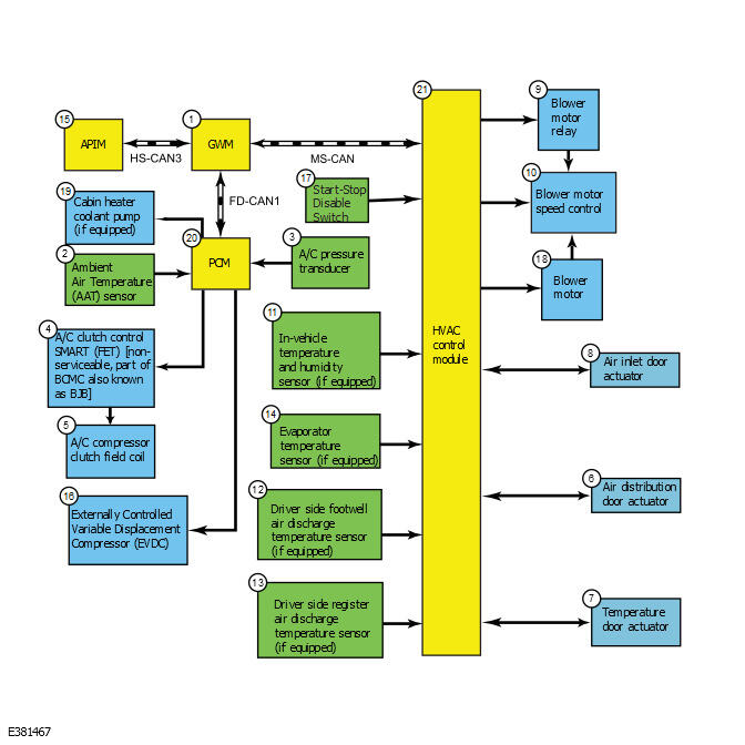
System Diagram MTC

GFD856428Courtesy of FORD MOTOR COMPANY
Item Description
1 GWM
2 Ambient Air Temperature (AAT) sensor
3 A/C pressure transducer
4 A/C clutch control SMART FET [non- serviceable, part of BCMC also known as BJB ]
5 A/C compressor clutch field coil
6 Air distribution door actuator
7 Temperature door actuator
8 Air inlet door actuator
9 Blower motor relay
10 Blower motor speed control
11 In-vehicle temperature and humidity sensor (if equipped)
12 Driver side footwell air discharge temperature sensor (if equipped)
13 Driver side register air discharge temperature sensor (if equipped)
14 Evaporator temperature sensor (if equipped)
15 APIM
16 Externally Controlled Variable Displacement Compressor (EVDC)
17 Start-Stop Disable Switch
18 Blower motor
19 Cabin heater coolant pump (if equipped)
20 PCM
21 HVAC control module