LEMON Manuals: Even more car manuals for everyone: 1960-2025
Home >> Honda >> 2000 >> S2000 >> Repair and Diagnosis >> Engine Mechanical >> Starter >> Starting System >> Circuit Diagram
April 5, 2026: LEMON Manuals is launched! Read the announcement.

Circuit Diagram

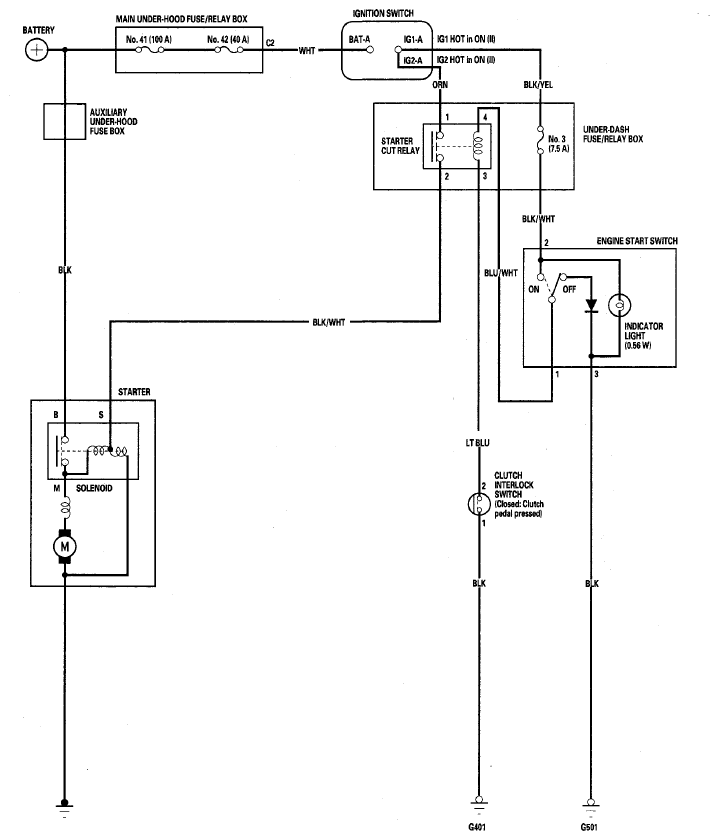
'00-05 models 

Fig 1: Starting System Circuit Diagram (00-05 Models)
G06231527Courtesy of AMERICAN HONDA MOTOR CO., INC.

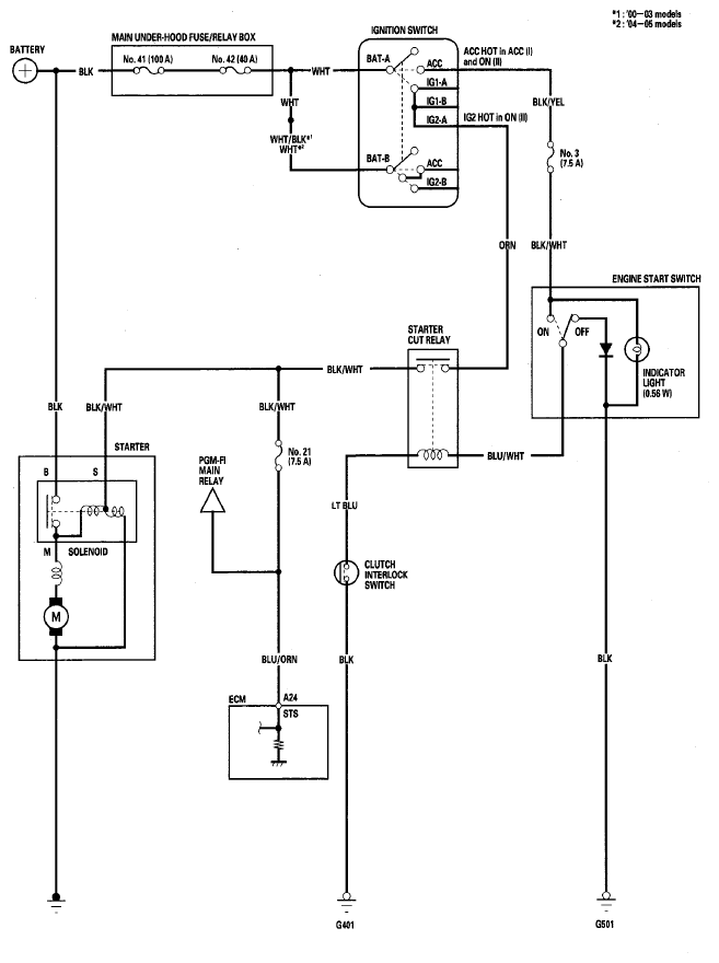
'06-09 models 

Fig 2: Starting System Circuit Diagram (06-09 Models)
G06231528Courtesy of AMERICAN HONDA MOTOR CO., INC.