LEMON Manuals: Even more car manuals for everyone: 1960-2025
Home >> Honda >> 2006 >> Insight Standard >> Repair and Diagnosis (Single Page) >> Engine Performance >> Testing & Diagnosis >> Advanced Diagnostics >> DTC P0685: Engine Control Module (ECM) Power Control Circuit/Internal Circuit Malfunction >> Notes
April 5, 2026: LEMON Manuals is launched! Read the announcement.

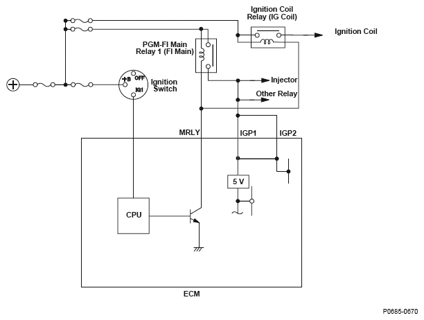
DTC P0685: Engine Control Module (ECM) Power Control Circuit/Internal Circuit Malfunction: Notes

Fig 1: Engine Control Module (ECM) Power Control Circuit - Circuit Diagram
G04817805