LEMON Manuals: Even more car manuals for everyone: 1960-2025
Home >> Honda >> 2007 >> Ridgeline RTX >> Repair and Diagnosis >> Engine Performance >> System >> Advanced Diagnostics >> DTC P0389: Crankshaft Position (CKP) Sensor B Intermittent Interruption >> Notes
April 5, 2026: LEMON Manuals is launched! Read the announcement.

DTC P0389: Crankshaft Position (CKP) Sensor B Intermittent Interruption: Notes

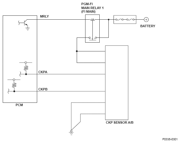
Fig 1: Crankshaft Position (CKP) Sensor Circuit Diagram
G04838416