LEMON Manuals: Even more car manuals for everyone: 1960-2025
Home >> Honda >> 2007 >> Ridgeline RTX >> Repair and Diagnosis >> Engine Performance >> System >> Advanced Diagnostics >> DTC P1658: Electronic Throttle Control System (ETCS) Control Relay ON Malfunction >> Notes
April 5, 2026: LEMON Manuals is launched! Read the announcement.

DTC P1658: Electronic Throttle Control System (ETCS) Control Relay ON Malfunction: Notes

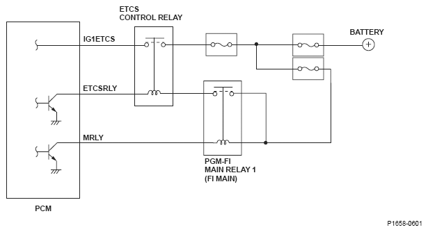
Fig 1: Electronic Throttle Control System (ETCS) Control Relay - Circuit Diagram
G04838562